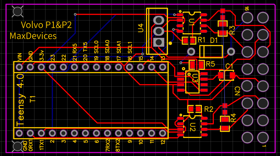
small update: 2 tvs added(SMA6J30A).RickHaleParker wrote: ↑26 Apr 2021, 09:51
You might want to consider Transient Voltage Suppression ( TVS ). One spike over 45V on the 12V line would fry the MC33290. That Zener diode connected to +Vbat on the first page of the MC33290 Datasheet is TVS.
updated gerbers attached.






