All -
My passenger side tail light is not working. The bulbs are good so there must be something in the wiring. Does someone has a diagram that shows the wiring for the passenger tail lights?
BTW: The computer does not indicate a bulb failure or any other issues with the rear lights.
Thx in advance
2002 S60 2.4T AWD - Taillight not working
- abscate
- MVS Moderator
- Posts: 35272
- Joined: 17 February 2013
- Year and Model: 99: V70s S70s,05 V70
- Location: Port Jefferson Long Island NY
- Has thanked: 1497 times
- Been thanked: 3810 times
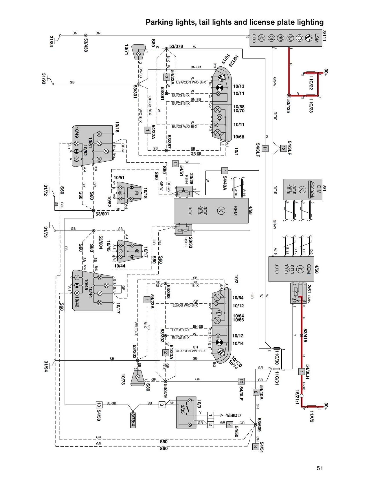
Volvo asks us not to host wiring diagram here but users may post sections and pictures from the great World Wide Web to aid in diagnosis. Yeah! A somewhat sane Legal Department!
Scour the web for your year and model ..its out there!
Fuses first
Have you checked for 12 vdc on the twilight pins? Then check grounds for contact
P80s had trouble with the wiring harness passing through the left tail hatch pillar. The wires break there. You need to pull the harness and sheath apart to see the problem.
I'm not sure if P2 fixed this but scroll down for a picture to see the ugly in the link below
https://www.matthewsvolvosite.com/forums ... =1&t=60350
Scour the web for your year and model ..its out there!
Fuses first
Have you checked for 12 vdc on the twilight pins? Then check grounds for contact
P80s had trouble with the wiring harness passing through the left tail hatch pillar. The wires break there. You need to pull the harness and sheath apart to see the problem.
I'm not sure if P2 fixed this but scroll down for a picture to see the ugly in the link below
https://www.matthewsvolvosite.com/forums ... =1&t=60350
Empty Nester
A Captain in a Sea of Estrogen
1999-V70-T5M56 2005-V70-M56 1999-S70 VW T4 XC90-in-Red
Link to Maintenance record thread
A Captain in a Sea of Estrogen
1999-V70-T5M56 2005-V70-M56 1999-S70 VW T4 XC90-in-Red
Link to Maintenance record thread
-
DGM
- Posts: 459
- Joined: 23 December 2010
- Year and Model: V70 2.4i 2005
- Location: Quebec, Canada
- Been thanked: 3 times
Found these pictures on the Web.
Fuse 11C/31 is for the right side of the car. It is located at the end of the dash on the driver side.
However for the rear right taillight (10/17) look at RSH5 on the REM in the trunk. You can substitute with RSH4 to test.
Fuse 11C/31 is for the right side of the car. It is located at the end of the dash on the driver side.
However for the rear right taillight (10/17) look at RSH5 on the REM in the trunk. You can substitute with RSH4 to test.
V70 2005 2.4i 195,000km, sold
S70 1998 T5 355,000km, sold
960 1994 80,000km, sold
760 1990 Turbo 265,000km, sold
S70 1998 T5 355,000km, sold
960 1994 80,000km, sold
760 1990 Turbo 265,000km, sold
-
- Similar Topics
- Replies
- Views
- Last post
-
- 4 Replies
- 1448 Views
-
Last post by MadeInJapan
-
- 10 Replies
- 1867 Views
-
Last post by JimBee






