Hi again
the max3051 is not available from my dealer see picture is this transciver the same?
and on resistor there is many options on is it a standard 0,6w?
Vida CEM swapping
- RickHaleParker
- Posts: 7129
- Joined: 25 May 2015
- Year and Model: See Signature below.
- Location: Kansas
- Has thanked: 8 times
- Been thanked: 958 times
Getting there. Need to wait for the coders to decide on K-Line RX & TX pin assignment.
⸙⸙⸙⸙⸙⸙⸙⸙⸙⸙⸙⸙⸙⸙⸙⸙⸙⸙⸙⸙⸙⸙⸙⸙⸙⸙⸙⸙⸙⸙⸙⸙⸙⸙⸙⸙⸙⸙⸙⸙⸙⸙⸙⸙⸙⸙⸙⸙⸙⸙⸙⸙⸙⸙⸙⸙⸙⸙⸙⸙⸙⸙⸙⸙⸙⸙⸙⸙⸙⸙⸙⸙⸙
1998 C70, B5234T3, 16T, AW50-42, Bosch Motronic 4.4, Special Edition package.
2003 S40, B4204T3, 14T twin scroll AW55-50/51SN, Siemens EMS 2000.
2004 S60R, B8444S TF80 AWD. Yamaha V8 conversion
2005 XC90 T6 Executive, B6294T, 4T65 AWD, Bosch Motronic 7.0.
1998 C70, B5234T3, 16T, AW50-42, Bosch Motronic 4.4, Special Edition package.
2003 S40, B4204T3, 14T twin scroll AW55-50/51SN, Siemens EMS 2000.
2004 S60R, B8444S TF80 AWD. Yamaha V8 conversion
2005 XC90 T6 Executive, B6294T, 4T65 AWD, Bosch Motronic 7.0.
- RickHaleParker
- Posts: 7129
- Joined: 25 May 2015
- Year and Model: See Signature below.
- Location: Kansas
- Has thanked: 8 times
- Been thanked: 958 times
You mean run a jumper from Teensy pin #2 to Teensy pin #23 (CRX1) ?
⸙⸙⸙⸙⸙⸙⸙⸙⸙⸙⸙⸙⸙⸙⸙⸙⸙⸙⸙⸙⸙⸙⸙⸙⸙⸙⸙⸙⸙⸙⸙⸙⸙⸙⸙⸙⸙⸙⸙⸙⸙⸙⸙⸙⸙⸙⸙⸙⸙⸙⸙⸙⸙⸙⸙⸙⸙⸙⸙⸙⸙⸙⸙⸙⸙⸙⸙⸙⸙⸙⸙⸙⸙
1998 C70, B5234T3, 16T, AW50-42, Bosch Motronic 4.4, Special Edition package.
2003 S40, B4204T3, 14T twin scroll AW55-50/51SN, Siemens EMS 2000.
2004 S60R, B8444S TF80 AWD. Yamaha V8 conversion
2005 XC90 T6 Executive, B6294T, 4T65 AWD, Bosch Motronic 7.0.
1998 C70, B5234T3, 16T, AW50-42, Bosch Motronic 4.4, Special Edition package.
2003 S40, B4204T3, 14T twin scroll AW55-50/51SN, Siemens EMS 2000.
2004 S60R, B8444S TF80 AWD. Yamaha V8 conversion
2005 XC90 T6 Executive, B6294T, 4T65 AWD, Bosch Motronic 7.0.
-
MaxDenisov
- Posts: 36
- Joined: 6 March 2021
- Year and Model: XC90 2010
- Location: Moscow
- Has thanked: 2 times
Today i tried to make changes to configuration of my car using Vdash and PIN( Thanks to Vtl)
Thanks to Vdash team for great support!
PIN is working well for configuration change:
Freedom!
- Attachments
-
- 2.jpg (26.35 KiB) Viewed 1131 times
-
- 3.png (10.96 KiB) Viewed 1131 times
-
- 4.png (10.75 KiB) Viewed 1131 times
-
- 5.png (5.32 KiB) Viewed 1131 times
-
- 6.png (14.23 KiB) Viewed 1131 times
-
- 7.png (14.76 KiB) Viewed 1131 times
-
- 1.png (23.46 KiB) Viewed 1131 times
- RickHaleParker
- Posts: 7129
- Joined: 25 May 2015
- Year and Model: See Signature below.
- Location: Kansas
- Has thanked: 8 times
- Been thanked: 958 times
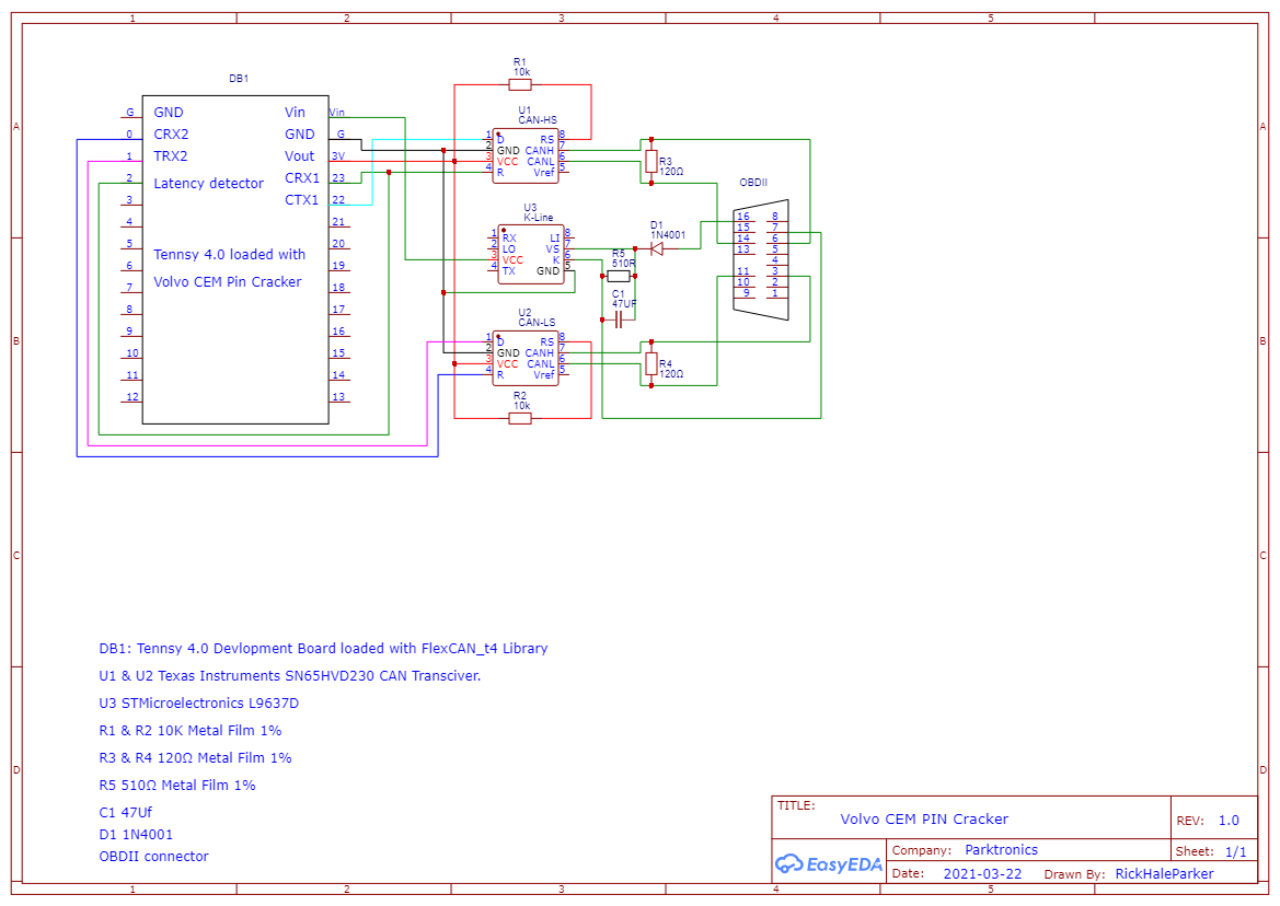
It need to be 120Ω. It is a CAN Bus terminating resistor. Specs are 120Ω at each end of the CAN Bus. The other 120Ω is in the CEM.
Power in watts = V²/R = 5V²/120Ω = 25V/120Ω = 0.21 V/Ω = 0.21 Watts. Needs to be 1/4 Watt or higher.
⸙⸙⸙⸙⸙⸙⸙⸙⸙⸙⸙⸙⸙⸙⸙⸙⸙⸙⸙⸙⸙⸙⸙⸙⸙⸙⸙⸙⸙⸙⸙⸙⸙⸙⸙⸙⸙⸙⸙⸙⸙⸙⸙⸙⸙⸙⸙⸙⸙⸙⸙⸙⸙⸙⸙⸙⸙⸙⸙⸙⸙⸙⸙⸙⸙⸙⸙⸙⸙⸙⸙⸙⸙
1998 C70, B5234T3, 16T, AW50-42, Bosch Motronic 4.4, Special Edition package.
2003 S40, B4204T3, 14T twin scroll AW55-50/51SN, Siemens EMS 2000.
2004 S60R, B8444S TF80 AWD. Yamaha V8 conversion
2005 XC90 T6 Executive, B6294T, 4T65 AWD, Bosch Motronic 7.0.
1998 C70, B5234T3, 16T, AW50-42, Bosch Motronic 4.4, Special Edition package.
2003 S40, B4204T3, 14T twin scroll AW55-50/51SN, Siemens EMS 2000.
2004 S60R, B8444S TF80 AWD. Yamaha V8 conversion
2005 XC90 T6 Executive, B6294T, 4T65 AWD, Bosch Motronic 7.0.
A while since I posted in this thread, but I have been following along. What are folks planning to use the pin for?
The reason why I am asking is because I don't see any use except using Vdash or similar to change the CarConfig? Or is there another usage where you want to change the CEM flash memory?
Myself have been trying to understand how to do the CarConfig change myself (over canbus), but atm I am struggling with writing a SBL to make any adjustments to the flash memory (where carconfig is stored). I have no problems changing the CarConfig by soldering into the MCU and changing the different parameters manually, but it is a tedious and slow process.
I think it would be a great thing for the Volvo community if we could find an easy way for people to make changes to the CarConfig by using the cracking method vtl has developed?
The reason why I am asking is because I don't see any use except using Vdash or similar to change the CarConfig? Or is there another usage where you want to change the CEM flash memory?
Myself have been trying to understand how to do the CarConfig change myself (over canbus), but atm I am struggling with writing a SBL to make any adjustments to the flash memory (where carconfig is stored). I have no problems changing the CarConfig by soldering into the MCU and changing the different parameters manually, but it is a tedious and slow process.
I think it would be a great thing for the Volvo community if we could find an easy way for people to make changes to the CarConfig by using the cracking method vtl has developed?
-
Quattrodag
- Posts: 4
- Joined: 27 March 2021
- Year and Model: 2006, XC90
- Location: Russia
and what program to install on the computer to read the pinRickHaleParker wrote: ↑26 Mar 2021, 09:25Getting there. Need to wait for the coders to decide on K-Line RX & TX pin assignment.
Schematic_CEM cracker_2021-03-26.png
- RickHaleParker
- Posts: 7129
- Joined: 25 May 2015
- Year and Model: See Signature below.
- Location: Kansas
- Has thanked: 8 times
- Been thanked: 958 times
https://github.com/vtl/volvo-cem-cracker
Keep in mind this is a work in progress not a finished product. Not all information sources are up to date. Best to go back to the first page of this thread and get up to date as much as you can.
⸙⸙⸙⸙⸙⸙⸙⸙⸙⸙⸙⸙⸙⸙⸙⸙⸙⸙⸙⸙⸙⸙⸙⸙⸙⸙⸙⸙⸙⸙⸙⸙⸙⸙⸙⸙⸙⸙⸙⸙⸙⸙⸙⸙⸙⸙⸙⸙⸙⸙⸙⸙⸙⸙⸙⸙⸙⸙⸙⸙⸙⸙⸙⸙⸙⸙⸙⸙⸙⸙⸙⸙⸙
1998 C70, B5234T3, 16T, AW50-42, Bosch Motronic 4.4, Special Edition package.
2003 S40, B4204T3, 14T twin scroll AW55-50/51SN, Siemens EMS 2000.
2004 S60R, B8444S TF80 AWD. Yamaha V8 conversion
2005 XC90 T6 Executive, B6294T, 4T65 AWD, Bosch Motronic 7.0.
1998 C70, B5234T3, 16T, AW50-42, Bosch Motronic 4.4, Special Edition package.
2003 S40, B4204T3, 14T twin scroll AW55-50/51SN, Siemens EMS 2000.
2004 S60R, B8444S TF80 AWD. Yamaha V8 conversion
2005 XC90 T6 Executive, B6294T, 4T65 AWD, Bosch Motronic 7.0.
-
- Similar Topics
- Replies
- Views
- Last post
-
- 1 Replies
- 6431 Views
-
Last post by RickHaleParker
-
- 5 Replies
- 8699 Views
-
Last post by forumoto






