ALmost failed inspection last year as gear lever had to be hard back to turn on reverse lights
I ordered the FEBI reverse light switch from FCP
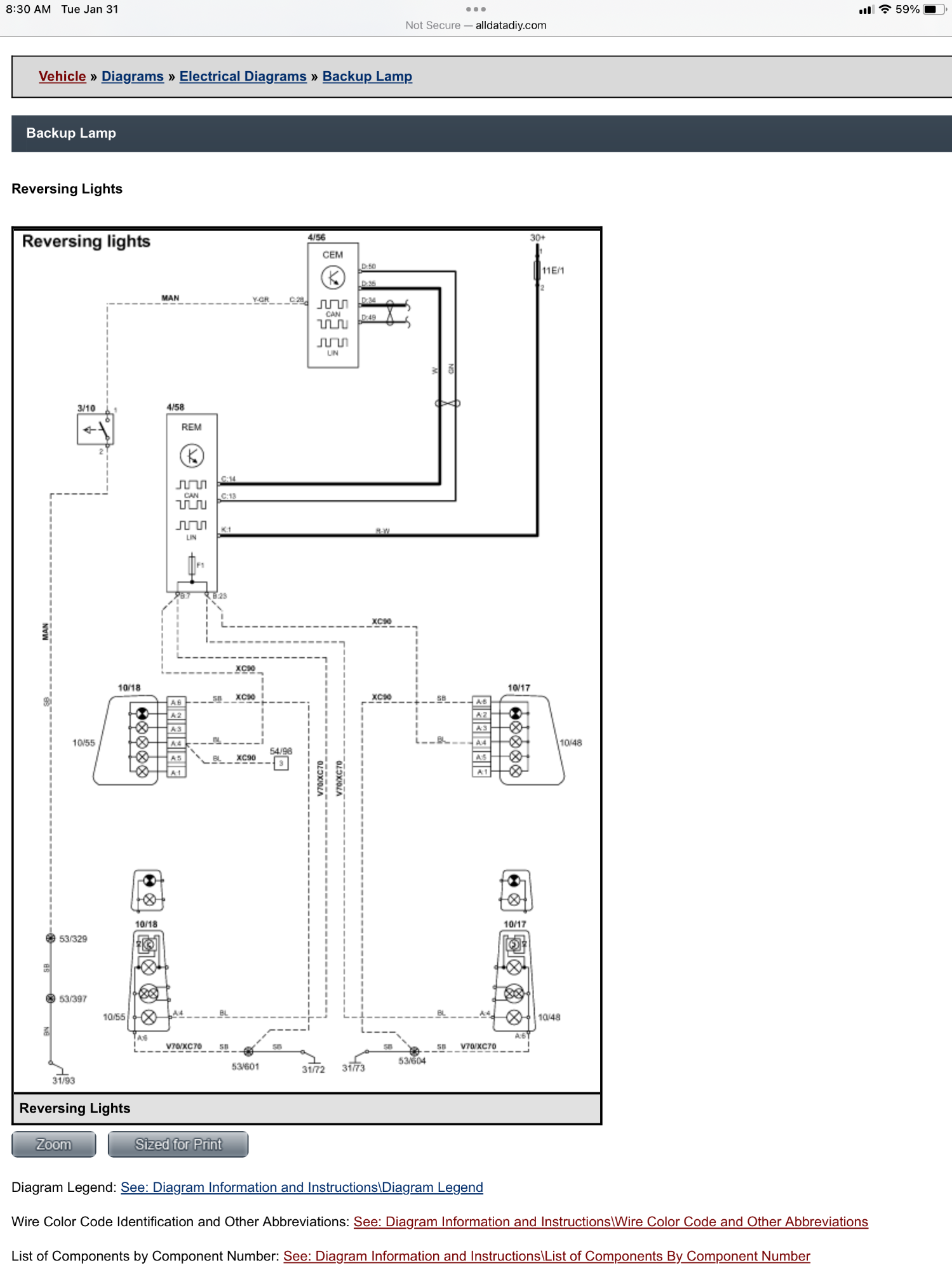
Looking for wiring diagram ....
10/48 10/55 backup light left right
3/10 reversing light contact (aka backup light switch)
The 3/10 switch feeds an input direct into the CEM , which then talks via CANBUS to the REM, which turns on the backup or reversing lights, whichever Volvo chooses to call them
Switch 3/10 normallly open, gets closed by selecting reverse gear on the m56
This grounds pin C28 on the CEM, which triggers a CANBUS SIGNAL TO THE REM, which activates the reversing lights
2005 V70NAM56 Catherine 30713679 Backup lights out Topic is solved
- abscate
- MVS Moderator
- Posts: 35267
- Joined: 17 February 2013
- Year and Model: 99: V70s S70s,05 V70
- Location: Port Jefferson Long Island NY
- Has thanked: 1497 times
- Been thanked: 3809 times
2005 V70NAM56 Catherine 30713679 Backup lights out
Empty Nester
A Captain in a Sea of Estrogen
1999-V70-T5M56 2005-V70-M56 1999-S70 VW T4 XC90-in-Red
Link to Maintenance record thread
A Captain in a Sea of Estrogen
1999-V70-T5M56 2005-V70-M56 1999-S70 VW T4 XC90-in-Red
Link to Maintenance record thread
- abscate
- MVS Moderator
- Posts: 35267
- Joined: 17 February 2013
- Year and Model: 99: V70s S70s,05 V70
- Location: Port Jefferson Long Island NY
- Has thanked: 1497 times
- Been thanked: 3809 times
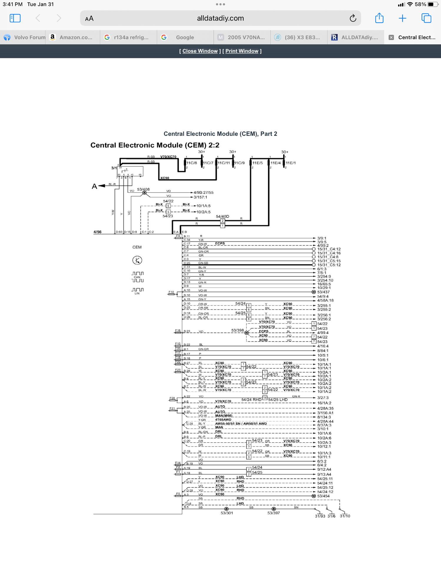
Here are the gory details
- Attachments
-
- 90C8A07C-32EC-4207-AAF4-9A0191A1BB63.png (589.83 KiB) Viewed 885 times
-
- 09B0C7BD-4D19-4423-AAA2-F1CEAA5C6325.png (507.72 KiB) Viewed 885 times
-
- 3E7D7345-319E-4A38-A40A-939091F3E833.png (437.96 KiB) Viewed 885 times
-
- EED6C54E-6CAB-4A92-81BE-95B9F31D4EA4.png (573.07 KiB) Viewed 885 times
Empty Nester
A Captain in a Sea of Estrogen
1999-V70-T5M56 2005-V70-M56 1999-S70 VW T4 XC90-in-Red
Link to Maintenance record thread
A Captain in a Sea of Estrogen
1999-V70-T5M56 2005-V70-M56 1999-S70 VW T4 XC90-in-Red
Link to Maintenance record thread
- abscate
- MVS Moderator
- Posts: 35267
- Joined: 17 February 2013
- Year and Model: 99: V70s S70s,05 V70
- Location: Port Jefferson Long Island NY
- Has thanked: 1497 times
- Been thanked: 3809 times
Confucious say, cheaper to put in semicircular driveway than fix transmission….and driveway tax deductible ….
Empty Nester
A Captain in a Sea of Estrogen
1999-V70-T5M56 2005-V70-M56 1999-S70 VW T4 XC90-in-Red
Link to Maintenance record thread
A Captain in a Sea of Estrogen
1999-V70-T5M56 2005-V70-M56 1999-S70 VW T4 XC90-in-Red
Link to Maintenance record thread
- abscate
- MVS Moderator
- Posts: 35267
- Joined: 17 February 2013
- Year and Model: 99: V70s S70s,05 V70
- Location: Port Jefferson Long Island NY
- Has thanked: 1497 times
- Been thanked: 3809 times
Yes they do, in NY.
It’s not a real inspection like a MOT or TUV but brakes, lights, exhaust, fuel, tires, steering, and OBD all have to be up to par.
Empty Nester
A Captain in a Sea of Estrogen
1999-V70-T5M56 2005-V70-M56 1999-S70 VW T4 XC90-in-Red
Link to Maintenance record thread
A Captain in a Sea of Estrogen
1999-V70-T5M56 2005-V70-M56 1999-S70 VW T4 XC90-in-Red
Link to Maintenance record thread
- jonesg
- Posts: 3501
- Joined: 16 January 2008
- Year and Model: 2004 V70
- Location: Northern maine.
- Has thanked: 69 times
- Been thanked: 479 times
I've been known to put balky lights on a separate circuit with a toggle switch.
A small gas station where theres only one guy doing inspection, he needs your help to operate the lights.
A small gas station where theres only one guy doing inspection, he needs your help to operate the lights.
- abscate
- MVS Moderator
- Posts: 35267
- Joined: 17 February 2013
- Year and Model: 99: V70s S70s,05 V70
- Location: Port Jefferson Long Island NY
- Has thanked: 1497 times
- Been thanked: 3809 times
22 or 23 mm socket for that switch. Looks like the 22 should fit but it’s a bit tight
Empty Nester
A Captain in a Sea of Estrogen
1999-V70-T5M56 2005-V70-M56 1999-S70 VW T4 XC90-in-Red
Link to Maintenance record thread
A Captain in a Sea of Estrogen
1999-V70-T5M56 2005-V70-M56 1999-S70 VW T4 XC90-in-Red
Link to Maintenance record thread
- abscate
- MVS Moderator
- Posts: 35267
- Joined: 17 February 2013
- Year and Model: 99: V70s S70s,05 V70
- Location: Port Jefferson Long Island NY
- Has thanked: 1497 times
- Been thanked: 3809 times
Switch fixed it. FEBI from FCP was under $20 and install took 5 minutes
Oe Volvo was quite a bit more
Oe Volvo was quite a bit more
Empty Nester
A Captain in a Sea of Estrogen
1999-V70-T5M56 2005-V70-M56 1999-S70 VW T4 XC90-in-Red
Link to Maintenance record thread
A Captain in a Sea of Estrogen
1999-V70-T5M56 2005-V70-M56 1999-S70 VW T4 XC90-in-Red
Link to Maintenance record thread
- abscate
- MVS Moderator
- Posts: 35267
- Joined: 17 February 2013
- Year and Model: 99: V70s S70s,05 V70
- Location: Port Jefferson Long Island NY
- Has thanked: 1497 times
- Been thanked: 3809 times
These are 22 mm socket fits. The socket needs to be fairly thin walled to fit into the recess of the m56, my fat impact 22mm just squeaked into the switch enough to not strip.
If you are from Yemen or other legacy county, you can use try a 7/8 thin socket. Might be a bit tight
If you are from Yemen or other legacy county, you can use try a 7/8 thin socket. Might be a bit tight
Empty Nester
A Captain in a Sea of Estrogen
1999-V70-T5M56 2005-V70-M56 1999-S70 VW T4 XC90-in-Red
Link to Maintenance record thread
A Captain in a Sea of Estrogen
1999-V70-T5M56 2005-V70-M56 1999-S70 VW T4 XC90-in-Red
Link to Maintenance record thread
-
- Similar Topics
- Replies
- Views
- Last post






