Login Register

1998 V70 - possible ECC control unit bad?

Help, Advice and DIY Tutorials on Volvo's P80 platform cars -- Volvo's 1990s "bread and butter" cars -- powered by the ubiquitous and durable Volvo inline 5-cylinder engine.

1992 - 1997 850, including 850 R, 850 T-5R, 850 T-5, 850 GLT
1997 - 2000 S70, S70 AWD
1997 - 2000 V70, V70 AWD
1997 - 2000 V70-XC
1997 - 2004 C70

Post Reply
User avatar
slickdizzy
Posts: 86
Joined: 24 January 2012
Year and Model: 1996 Volvo 854 R
Location: San Francisco, CA
Has thanked: 9 times
Been thanked: 14 times
Contact:

1998 V70 - possible ECC control unit bad?

Post by slickdizzy »

I’ve been trying to troubleshoot the climate control in my 1998 V70 and hit a bit of a wall.

Main issue: vent position dial on ECC does nothing. Air always flows from defrost and upper dash vents regardless of setting (cannot get flow to floor).

- No flashing lights on ECC unit.
- The temperature controls work for both driver and passenger and the fresh/recirc button also does its thing.
- Proper blend motor actuation has been observed for all three.
- Interior temp sensor has been cleaned and “Auto” setting works correctly (for temperature control and fan speed, at least).

Given the above I removed my gauge cluster and metal knee brace today to pull the LH blend motor that controls air direction, test the motor and inspect the shafts and controls.

Much to my surprise, the motor worked perfectly fine and all of the blend door shafts are intact and move freely with no obstructions. Since I already had the motor out I cleaned the position contacts before putting it all back together. No change in symptoms or operation after taking everything apart and putting it back together again.

So at this point, I’m stumped. Everything downstream of the ECC unit has been verified operational. I’ve never really heard of an ECC unit being bad without any sort of blinking lights or other problems. Is there somewhere else I should look first or is it time to try a new ECC unit?
~Desmond (Current: 1996 854 R, Past: 1998 V70 GLT, 1997 855 R, 1988 744 Turbo, 1993 965)

User avatar
RickHaleParker
Posts: 7129
Joined: 25 May 2015
Year and Model: See Signature below.
Location: Kansas
Has thanked: 8 times
Been thanked: 958 times

Post by RickHaleParker »

slickdizzy wrote: 21 Nov 2020, 17:51
Given the above I removed my gauge cluster and metal knee brace today to pull the LH blend motor that controls air direction, test the motor and inspect the shafts and controls.
Did you check out the Potentiometer in the motor. It is how the ECC reads the motor postition. Pins 1 - 2 is the resistor and Pin 3 is the wiper. The wiper shaft is linked to the motor. Resistance between Pin number 3 and Pin 1 OR Pin 2 goes up and down as the motor turns one direction then the other direction.

Did you check for Voltage to the Potentiometer? Pin 1 is ground by the ECC, Pin 2 is positive from the ECC and Pin 3 is the wiper input to the ECC. Pins 4 & 5 are the motor, reverses polarity and turns on and off as needed.
⸙⸙⸙⸙⸙⸙⸙⸙⸙⸙⸙⸙⸙⸙⸙⸙⸙⸙⸙⸙⸙⸙⸙⸙⸙⸙⸙⸙⸙⸙⸙⸙⸙⸙⸙⸙⸙⸙⸙⸙⸙⸙⸙⸙⸙⸙⸙⸙⸙⸙⸙⸙⸙⸙⸙⸙⸙⸙⸙⸙⸙⸙⸙⸙⸙⸙⸙⸙⸙⸙⸙⸙⸙
1998 C70, B5234T3, 16T, AW50-42, Bosch Motronic 4.4, Special Edition package.
2003 S40, B4204T3, 14T twin scroll AW55-50/51SN, Siemens EMS 2000.
2004 S60R, B8444S TF80 AWD. Yamaha V8 conversion
2005 XC90 T6 Executive, B6294T, 4T65 AWD, Bosch Motronic 7.0.

User avatar
slickdizzy
Posts: 86
Joined: 24 January 2012
Year and Model: 1996 Volvo 854 R
Location: San Francisco, CA
Has thanked: 9 times
Been thanked: 14 times
Contact:

Post by slickdizzy »

RickHaleParker wrote: 21 Nov 2020, 19:39
Did you check out the Potentiometer in the motor. It is how the ECC reads the motor postition. Pins 1 - 2 is the resistor and Pin 3 is the wiper. The wiper shaft is linked to the motor. Resistance between Pin number 3 and Pin 1 OR Pin 2 goes up and down as the motor turns one direction then the other direction.

Did you check for Voltage to the Potentiometer? Pin 1 is ground by the ECC, Pin 2 is positive from the ECC and Pin 3 is the wiper input to the ECC. Pins 4 & 5 are the motor, reverses polarity and turns on and off as needed.
Unfortunately I didn't think to check the potentiometer in the motor when I had it all apart. It would have been easy enough to do so but slipped my mind...d'oh! However it appeared to be a relatively simple mechanism and I left the contacts nice and clean so I'm hoping for the best. Would the ECC unit not throw an error if there was a potentiometer fault though (e.g., 2-3-3 Floor/Defrost Damper Motor Position Sensor Circuit Open Or Short To Power)?

I should be able to check for power at the plug without too much hassle but I'm still puzzled as to why it would not work while not giving me any ECC codes.
~Desmond (Current: 1996 854 R, Past: 1998 V70 GLT, 1997 855 R, 1988 744 Turbo, 1993 965)

User avatar
RickHaleParker
Posts: 7129
Joined: 25 May 2015
Year and Model: See Signature below.
Location: Kansas
Has thanked: 8 times
Been thanked: 958 times

Post by RickHaleParker »

slickdizzy wrote: 21 Nov 2020, 20:27 Unfortunately I didn't think to check the potentiometer in the motor when I had it all apart. It would have been easy enough to do so but slipped my mind...d'oh!
You don't need to take it apart to check the potentiometer.

1. Measure resistance pins 1 -2.
2. Move the lead from Pin#2 to Pin # 3.
3. Power the motor with pins #4 and #5.
4. Watch the Ohm meter. The resistance should change.
5. Reverse polarity on pins 4 & 5. The resistance should move the other way.
6. Move the lead on pin#1 to Pin# 2.
7. Repeat steps 3 - 5.
⸙⸙⸙⸙⸙⸙⸙⸙⸙⸙⸙⸙⸙⸙⸙⸙⸙⸙⸙⸙⸙⸙⸙⸙⸙⸙⸙⸙⸙⸙⸙⸙⸙⸙⸙⸙⸙⸙⸙⸙⸙⸙⸙⸙⸙⸙⸙⸙⸙⸙⸙⸙⸙⸙⸙⸙⸙⸙⸙⸙⸙⸙⸙⸙⸙⸙⸙⸙⸙⸙⸙⸙⸙
1998 C70, B5234T3, 16T, AW50-42, Bosch Motronic 4.4, Special Edition package.
2003 S40, B4204T3, 14T twin scroll AW55-50/51SN, Siemens EMS 2000.
2004 S60R, B8444S TF80 AWD. Yamaha V8 conversion
2005 XC90 T6 Executive, B6294T, 4T65 AWD, Bosch Motronic 7.0.

User avatar
slickdizzy
Posts: 86
Joined: 24 January 2012
Year and Model: 1996 Volvo 854 R
Location: San Francisco, CA
Has thanked: 9 times
Been thanked: 14 times
Contact:

Post by slickdizzy »

RickHaleParker wrote: 21 Nov 2020, 21:11
You don't need to take it apart to check the potentiometer.
I’m not talking about the blend motor, I’m talking about the dashboard! The entire dash has been reassembled already and with the current temps in Wisconsin I don’t intend to take it all apart again until spring. I can’t imagine a way I could get test probes on the motor effectively without removing it again.
~Desmond (Current: 1996 854 R, Past: 1998 V70 GLT, 1997 855 R, 1988 744 Turbo, 1993 965)

User avatar
RickHaleParker
Posts: 7129
Joined: 25 May 2015
Year and Model: See Signature below.
Location: Kansas
Has thanked: 8 times
Been thanked: 958 times

Post by RickHaleParker »

slickdizzy wrote: 21 Nov 2020, 22:22 I can’t imagine a way I could get test probes on the motor effectively without removing it again.
Slide the ECC out and probe the Potentiometer and motor at the connector to the ECC.
If it all passes. There only one place remaining that the problem could be, the ECC.
If it fails, Motor or wiring.
⸙⸙⸙⸙⸙⸙⸙⸙⸙⸙⸙⸙⸙⸙⸙⸙⸙⸙⸙⸙⸙⸙⸙⸙⸙⸙⸙⸙⸙⸙⸙⸙⸙⸙⸙⸙⸙⸙⸙⸙⸙⸙⸙⸙⸙⸙⸙⸙⸙⸙⸙⸙⸙⸙⸙⸙⸙⸙⸙⸙⸙⸙⸙⸙⸙⸙⸙⸙⸙⸙⸙⸙⸙
1998 C70, B5234T3, 16T, AW50-42, Bosch Motronic 4.4, Special Edition package.
2003 S40, B4204T3, 14T twin scroll AW55-50/51SN, Siemens EMS 2000.
2004 S60R, B8444S TF80 AWD. Yamaha V8 conversion
2005 XC90 T6 Executive, B6294T, 4T65 AWD, Bosch Motronic 7.0.

User avatar
slickdizzy
Posts: 86
Joined: 24 January 2012
Year and Model: 1996 Volvo 854 R
Location: San Francisco, CA
Has thanked: 9 times
Been thanked: 14 times
Contact:

Post by slickdizzy »

RickHaleParker wrote: 21 Nov 2020, 22:44
slickdizzy wrote: 21 Nov 2020, 22:22 I can’t imagine a way I could get test probes on the motor effectively without removing it again.
Slide the ECC out and probe the Potentiometer and motor at the connector to the ECC.
If it all passes. There only one place remaining that the problem could be, the ECC.
If it fails, Motor or wiring.
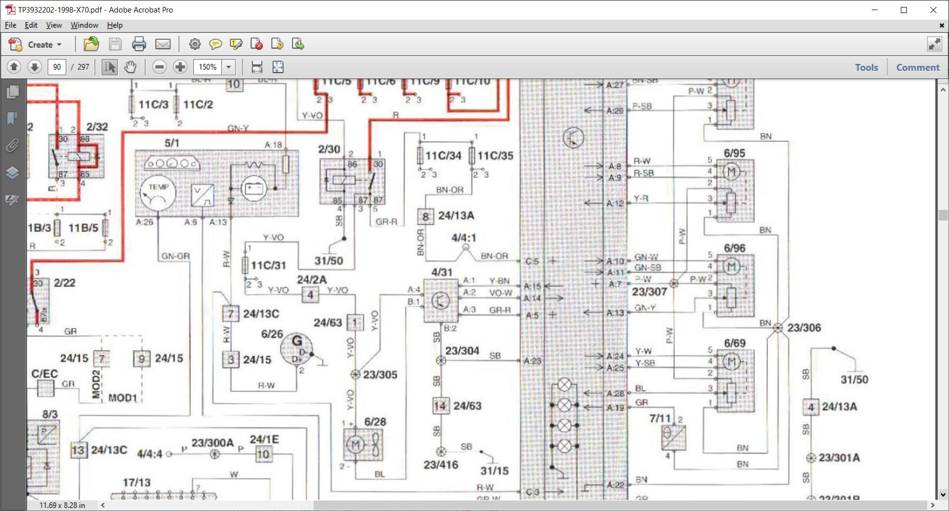
Is there a pinout diagram somewhere for the x70 ECC connectors? I can find a couple for the 850 with three connectors but none for the x70 with two.
~Desmond (Current: 1996 854 R, Past: 1998 V70 GLT, 1997 855 R, 1988 744 Turbo, 1993 965)

User avatar
RickHaleParker
Posts: 7129
Joined: 25 May 2015
Year and Model: See Signature below.
Location: Kansas
Has thanked: 8 times
Been thanked: 958 times

Post by RickHaleParker »

Document TP3932202

6/69 Servo motor floor. defroster and ventilation shutters
ECC.PNG
ECC.PNG (523.95 KiB) Viewed 1252 times
2020-11-22.png
⸙⸙⸙⸙⸙⸙⸙⸙⸙⸙⸙⸙⸙⸙⸙⸙⸙⸙⸙⸙⸙⸙⸙⸙⸙⸙⸙⸙⸙⸙⸙⸙⸙⸙⸙⸙⸙⸙⸙⸙⸙⸙⸙⸙⸙⸙⸙⸙⸙⸙⸙⸙⸙⸙⸙⸙⸙⸙⸙⸙⸙⸙⸙⸙⸙⸙⸙⸙⸙⸙⸙⸙⸙
1998 C70, B5234T3, 16T, AW50-42, Bosch Motronic 4.4, Special Edition package.
2003 S40, B4204T3, 14T twin scroll AW55-50/51SN, Siemens EMS 2000.
2004 S60R, B8444S TF80 AWD. Yamaha V8 conversion
2005 XC90 T6 Executive, B6294T, 4T65 AWD, Bosch Motronic 7.0.

User avatar
slickdizzy
Posts: 86
Joined: 24 January 2012
Year and Model: 1996 Volvo 854 R
Location: San Francisco, CA
Has thanked: 9 times
Been thanked: 14 times
Contact:

Post by slickdizzy »

Well I think I’m done letting this drive me insane for the time being.

From the ECC connector, I excited the motor with a 9V battery; it wasn’t enough to move the motor unfortunately so I couldn’t test the contact resistance through its rotation sweep, but I plugged it back into the ECC, and suddenly everything worked! I was able to cycle through every vent setting for a good five minutes and verify that everything was working...until it decided to park itself right back in the same position and not react to the ECC controls anymore. Agh!

Reading for sweep/position resistance with the ECC disconnected, I got a real resistance reading. Reading inline with the ECC connected and powered, I got an open circuit. With the ECC connected and not powered, I got what seemed to be a real reading, but any time I excited the motor with my 9V battery my meter would freak out and flash back and forth between open and a reading.

I may try another ECC if I can get a known good one for cheap, but at this point, the core culprit is not any clearer...at least I can live with the heat on full defrost/top vent through the winter.
~Desmond (Current: 1996 854 R, Past: 1998 V70 GLT, 1997 855 R, 1988 744 Turbo, 1993 965)

User avatar
RickHaleParker
Posts: 7129
Joined: 25 May 2015
Year and Model: See Signature below.
Location: Kansas
Has thanked: 8 times
Been thanked: 958 times

Post by RickHaleParker »

slickdizzy wrote: 22 Nov 2020, 12:16 With the ECC connected and not powered, I got what seemed to be a real reading, but any time I excited the motor with my 9V battery my meter would freak out and flash back and forth between open and a reading.
Like a wiper losing contact with the resistive element ...... AKA noisy potentiometer.
⸙⸙⸙⸙⸙⸙⸙⸙⸙⸙⸙⸙⸙⸙⸙⸙⸙⸙⸙⸙⸙⸙⸙⸙⸙⸙⸙⸙⸙⸙⸙⸙⸙⸙⸙⸙⸙⸙⸙⸙⸙⸙⸙⸙⸙⸙⸙⸙⸙⸙⸙⸙⸙⸙⸙⸙⸙⸙⸙⸙⸙⸙⸙⸙⸙⸙⸙⸙⸙⸙⸙⸙⸙
1998 C70, B5234T3, 16T, AW50-42, Bosch Motronic 4.4, Special Edition package.
2003 S40, B4204T3, 14T twin scroll AW55-50/51SN, Siemens EMS 2000.
2004 S60R, B8444S TF80 AWD. Yamaha V8 conversion
2005 XC90 T6 Executive, B6294T, 4T65 AWD, Bosch Motronic 7.0.

Post Reply
  • Similar Topics
    Replies
    Views
    Last post