Login Register

Head unit upgrade

Help, Advice, Owners' Discussion and DIY Tutorials on Volvo's stylish, distinctive P2 platform cars sold as model years 2001-2007 (North American market year designations).

2001 - 2007 V70
2001 - 2004 V70 XC (Cross Country)
2004 - 2007 XC70 (Cross Country)
2001 - 2009 S60
2003 - 2007 S60 R
2004 - 2007 V70 R

Post Reply
krhodes1
Posts: 18
Joined: 11 February 2021
Year and Model: 2004 V70 2.4
Location: Port Charlotte, FL
Been thanked: 5 times

Re: Head unit upgrade

Post by krhodes1 »

Mike Langlois wrote: 19 Feb 2021, 11:51 Watch that gap, the face plate is not installed correctly. I just had to do this (again) and there are tabs that fit into cutouts. By the way, does anyone know where the AUM audio module is located? I have a trouble code on Vida and a whine in my fancy stereo...
Manic Mike
The AUM IS the original head unit. Whine is usually a grounding issue.

I'm not having any issues in VIDA with mine (other than the AUM doesn't show up, of course) - I think this is because I am using the Crux adapter box. It sits on the canbus and provides various outputs (illumination, reverse, etc) - I think it also keeps the bus happy since there is something there to terminate or connect it. Guessing, but was happy to not have any issues - I have used VIDA to change some settings on my car since upgrading the stereo with no issues at all. And no errors to be found either.

-Kevin
'04 V70 2.4

vtl
Posts: 4723
Joined: 16 August 2012
Year and Model: 2005 XC70
Location: Boston
Has thanked: 114 times
Been thanked: 603 times

Post by vtl »

My head unit setup:

Image

hellobaby221
Posts: 1
Joined: 16 November 2021
Year and Model: 2014 S60
Location: Germany

Post by hellobaby221 »

What I feel most about Volvo is the music and absolute safety at hier. Music makes driving fun and safety brings peace of mind.

mvega630
Posts: 1
Joined: 21 December 2021
Year and Model: 2003 volvo s60awd
Location: Illinois

Post by mvega630 »

Anybody heard of seicane android 10 8 inch stereo for volvo s60? Think it's legit ??

stormparty
Posts: 5
Joined: 13 August 2013
Year and Model: 2001 V70 2.4
Location: Chicago
Has thanked: 1 time

Post by stormparty »

vtl wrote: 22 Feb 2021, 08:58 My head unit setup:

Image
Thinking about replacing my 2001 p2 V70 head unit with a car play headunit and came across your setup. Got to say yours is the nicest looking p2 after market install i've seen yet for whatever thats worth. Do you have a write up on it. Would love to learn more about what you did there.

vtl
Posts: 4723
Joined: 16 August 2012
Year and Model: 2005 XC70
Location: Boston
Has thanked: 114 times
Been thanked: 603 times

Post by vtl »

stormparty wrote: 16 Feb 2024, 13:16 Thinking about replacing my 2001 p2 V70 head unit with a car play headunit and came across your setup. Got to say yours is the nicest looking p2 after market install i've seen yet for whatever thats worth. Do you have a write up on it. Would love to learn more about what you did there.
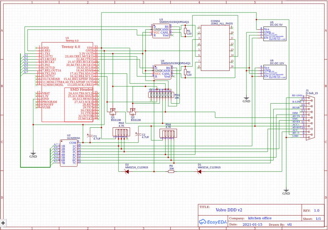
Scosche dash fascia VO4152B, Kenwood DDX6705s, 4DSystems uLCD-28PTU 2.8" touch screen LCD, Arduino DUE + dual CAN-Shield + some extra stuff, like 5 second delay after power off (to avoid HU reboots while starting the engine), rear view camera, steering wheel controls, RTI display pop up/down, original headrest monitors on/off. I have a half-working half-forgotten port to a cheaper/faster Teensy 4.0, same repo, the "teensy" branch. The thing talks to the car the same way VIDA/DiCE do, which I rarely use these days, because most of everything can be seen instantly on this display.

Here's the github repo: https://github.com/vtl/volvo-ddd

1.jpg
1.jpg (228.27 KiB) Viewed 497 times
2.jpg
2.jpg (147.64 KiB) Viewed 497 times
3.jpg
3.jpg (58.98 KiB) Viewed 497 times
4.jpg
4.jpg (177.75 KiB) Viewed 497 times
IMG_20240216_152938543.jpg
IMG_20240216_152938543.jpg (74.67 KiB) Viewed 497 times
IMG_20240216_152944281.jpg
IMG_20240216_152944281.jpg (106.14 KiB) Viewed 497 times
IMG_20240216_152957116.jpg
IMG_20240216_152957116.jpg (108.68 KiB) Viewed 497 times
IMG_20240216_153007352.jpg
IMG_20240216_153007352.jpg (98.41 KiB) Viewed 497 times
IMG_20240216_153011673.jpg
IMG_20240216_153011673.jpg (95.86 KiB) Viewed 497 times
IMG_20240216_153016065.jpg
IMG_20240216_153016065.jpg (108.08 KiB) Viewed 497 times
IMG_20240216_153029890.jpg
IMG_20240216_153029890.jpg (55.51 KiB) Viewed 497 times
IMG_20240216_153034111.jpg
IMG_20240216_153034111.jpg (104.1 KiB) Viewed 497 times
IMG_20240216_153034111.jpg
IMG_20240216_153034111.jpg (104.1 KiB) Viewed 497 times
IMG_20240216_153040501.jpg
IMG_20240216_153040501.jpg (102.54 KiB) Viewed 497 times
IMG_20240216_153045595.jpg
IMG_20240216_153045595.jpg (110.46 KiB) Viewed 497 times
IMG_20240216_153050789.jpg
IMG_20240216_153050789.jpg (107.01 KiB) Viewed 497 times

User avatar
darylrobert
Posts: 423
Joined: 13 July 2010
Year and Model: V70 240 740t xc70
Location: Australia
Has thanked: 6 times
Been thanked: 42 times

Post by darylrobert »

This is the CHSTEK uis7870, overall impressive, has some fitment issues. All steering buttons work including phone. Can also use factory buttons to quick access apps.

CHstek uis7870
CHstek uis7870
uis7870.jpg (47.11 KiB) Viewed 123 times

Post Reply
  • Similar Topics
    Replies
    Views
    Last post