That was fast. Ordered on Saturday 04/24/2021. Delivered Monday 04/26/2021.
Ribbon cable not the colors listed. It is better, it follows the electronics color code.
Came with the wrong clips for the Ribbon cable. The clips are the solder on type not press on type.
No Ferrite Ring on USB Cable as advertised.
No driver disk. Windows cannot find a driver. sigrok could not find the device either.
Send the seller a message. Wait and see what he has to say. The vendor has 100% positive feedback as of now.
PS: Seller has agreed to take it back and did a refund as soon as the tracking number showed it dropped of at UPS.
Vida CEM swapping
- RickHaleParker
- Posts: 7129
- Joined: 25 May 2015
- Year and Model: See Signature below.
- Location: Kansas
- Has thanked: 8 times
- Been thanked: 958 times
Re: Vida CEM swapping
Last edited by RickHaleParker on 27 Apr 2021, 02:51, edited 6 times in total.
⸙⸙⸙⸙⸙⸙⸙⸙⸙⸙⸙⸙⸙⸙⸙⸙⸙⸙⸙⸙⸙⸙⸙⸙⸙⸙⸙⸙⸙⸙⸙⸙⸙⸙⸙⸙⸙⸙⸙⸙⸙⸙⸙⸙⸙⸙⸙⸙⸙⸙⸙⸙⸙⸙⸙⸙⸙⸙⸙⸙⸙⸙⸙⸙⸙⸙⸙⸙⸙⸙⸙⸙⸙
1998 C70, B5234T3, 16T, AW50-42, Bosch Motronic 4.4, Special Edition package.
2003 S40, B4204T3, 14T twin scroll AW55-50/51SN, Siemens EMS 2000.
2004 S60R, B8444S TF80 AWD. Yamaha V8 conversion
2005 XC90 T6 Executive, B6294T, 4T65 AWD, Bosch Motronic 7.0.
1998 C70, B5234T3, 16T, AW50-42, Bosch Motronic 4.4, Special Edition package.
2003 S40, B4204T3, 14T twin scroll AW55-50/51SN, Siemens EMS 2000.
2004 S60R, B8444S TF80 AWD. Yamaha V8 conversion
2005 XC90 T6 Executive, B6294T, 4T65 AWD, Bosch Motronic 7.0.
-
T5Luke
- Posts: 142
- Joined: 11 November 2020
- Year and Model: S60 T5 2001
- Location: DE
- Has thanked: 11 times
- Been thanked: 130 times
It is such a simple question and so easy to measure through the ports of the CEM, all bus pins are internal connected in the CEM, a simple multimeter will show this. And the CEM is more the part in the middle when you look at the wiring diagram on HS bus it is between the ECM and BCM module (ECM-CEM-BCM), on MS bus the situation is identical, the CEM is between UEM and REM. In this cars from 2005 and newer the OBD socket just consists of 2 can bus. The earlier CEM uses a relais to remove the obd socket from bus, this CEM doesnt care about.
-
MaxDenisov
- Posts: 36
- Joined: 6 March 2021
- Year and Model: XC90 2010
- Location: Moscow
- Has thanked: 2 times
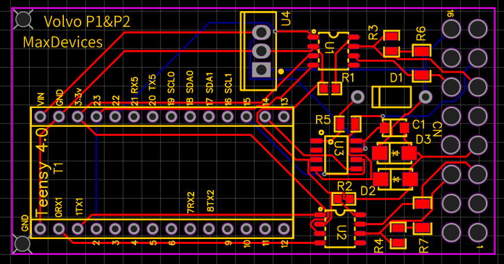
small update: 2 tvs added(SMA6J30A).RickHaleParker wrote: ↑26 Apr 2021, 09:51
You might want to consider Transient Voltage Suppression ( TVS ). One spike over 45V on the 12V line would fry the MC33290. That Zener diode connected to +Vbat on the first page of the MC33290 Datasheet is TVS.
updated gerbers attached.
- Attachments
-
- VCC_gerber1.zip
- (25.47 KiB) Downloaded 206 times
-
- VCC23_1.png (65.91 KiB) Viewed 1351 times
-
- VCC23_2.png (37.66 KiB) Viewed 1351 times
- RickHaleParker
- Posts: 7129
- Joined: 25 May 2015
- Year and Model: See Signature below.
- Location: Kansas
- Has thanked: 8 times
- Been thanked: 958 times
Not so sure the TVS are needed. The Datasheet shows internal TVS.MaxDenisov wrote: ↑26 Apr 2021, 15:46 small update: 2 tvs added(SMA6J30A).
updated gerbers attached.
Standard Reference Designator.
JP = Link (Jumper Pad)
Change R6 & R7 to JP1 & JP2.
What case did you design the PCB for?
Are you going to do a PCB for the OBD2 pins then connect the two PCBs together with a 90° header?
⸙⸙⸙⸙⸙⸙⸙⸙⸙⸙⸙⸙⸙⸙⸙⸙⸙⸙⸙⸙⸙⸙⸙⸙⸙⸙⸙⸙⸙⸙⸙⸙⸙⸙⸙⸙⸙⸙⸙⸙⸙⸙⸙⸙⸙⸙⸙⸙⸙⸙⸙⸙⸙⸙⸙⸙⸙⸙⸙⸙⸙⸙⸙⸙⸙⸙⸙⸙⸙⸙⸙⸙⸙
1998 C70, B5234T3, 16T, AW50-42, Bosch Motronic 4.4, Special Edition package.
2003 S40, B4204T3, 14T twin scroll AW55-50/51SN, Siemens EMS 2000.
2004 S60R, B8444S TF80 AWD. Yamaha V8 conversion
2005 XC90 T6 Executive, B6294T, 4T65 AWD, Bosch Motronic 7.0.
1998 C70, B5234T3, 16T, AW50-42, Bosch Motronic 4.4, Special Edition package.
2003 S40, B4204T3, 14T twin scroll AW55-50/51SN, Siemens EMS 2000.
2004 S60R, B8444S TF80 AWD. Yamaha V8 conversion
2005 XC90 T6 Executive, B6294T, 4T65 AWD, Bosch Motronic 7.0.
-
5ft24
- Posts: 203
- Joined: 14 April 2013
- Year and Model: 2005 XC90 V8 AWD
- Location: Sedro Woolley, Washington
- Has thanked: 20 times
- Been thanked: 12 times
Well, got my analyzer today from Amazon... Picked up this one:
https://www.amazon.com/dp/B07KW445DJ/re ... UTF8&psc=1
Just hooked channel 1 to the SDA on my Pi with a DS3231 RTC and did a hwclock -r to read the time
Triggered and ran!
https://www.amazon.com/dp/B07KW445DJ/re ... UTF8&psc=1
Just hooked channel 1 to the SDA on my Pi with a DS3231 RTC and did a hwclock -r to read the time
Triggered and ran!
- Attachments
-
- i2c.png (46.46 KiB) Viewed 1340 times
It looks like I've finally found the answer to my 2 year long quest to install a set of OEM xenon projector headlights into my 06 S60. I always wanted the retrofit to be fully stock without making any changes to the original wiring.
Went through the whole tread rather quick but just wanted to say thanks to all the people who contributed and allowed this project to get as far as it has!
I really can't wait to dive into this thread again and start building.
PS: I have a DICE unit with VIDA running, so would be more than willing to try any "beta" software. The car isn't being driven at the moment anyway.
Went through the whole tread rather quick but just wanted to say thanks to all the people who contributed and allowed this project to get as far as it has!
I really can't wait to dive into this thread again and start building.
PS: I have a DICE unit with VIDA running, so would be more than willing to try any "beta" software. The car isn't being driven at the moment anyway.
- RickHaleParker
- Posts: 7129
- Joined: 25 May 2015
- Year and Model: See Signature below.
- Location: Kansas
- Has thanked: 8 times
- Been thanked: 958 times
I just returned one like that to an Amazon drop shipper operating in eBay territory. I had paid extra for clips. The ones that came with it were not compatible with the ribbon cable.5ft24 wrote: ↑26 Apr 2021, 20:41 Well, got my analyzer today from Amazon... Picked up this one:
https://www.amazon.com/dp/B07KW445DJ/re ... UTF8&psc=1
Did you have any trouble setting it up? What operating system are you using?
I tried to set it up. Windows device manager could not find a driver for it. sigrok could not find the device either.
⸙⸙⸙⸙⸙⸙⸙⸙⸙⸙⸙⸙⸙⸙⸙⸙⸙⸙⸙⸙⸙⸙⸙⸙⸙⸙⸙⸙⸙⸙⸙⸙⸙⸙⸙⸙⸙⸙⸙⸙⸙⸙⸙⸙⸙⸙⸙⸙⸙⸙⸙⸙⸙⸙⸙⸙⸙⸙⸙⸙⸙⸙⸙⸙⸙⸙⸙⸙⸙⸙⸙⸙⸙
1998 C70, B5234T3, 16T, AW50-42, Bosch Motronic 4.4, Special Edition package.
2003 S40, B4204T3, 14T twin scroll AW55-50/51SN, Siemens EMS 2000.
2004 S60R, B8444S TF80 AWD. Yamaha V8 conversion
2005 XC90 T6 Executive, B6294T, 4T65 AWD, Bosch Motronic 7.0.
1998 C70, B5234T3, 16T, AW50-42, Bosch Motronic 4.4, Special Edition package.
2003 S40, B4204T3, 14T twin scroll AW55-50/51SN, Siemens EMS 2000.
2004 S60R, B8444S TF80 AWD. Yamaha V8 conversion
2005 XC90 T6 Executive, B6294T, 4T65 AWD, Bosch Motronic 7.0.
- RickHaleParker
- Posts: 7129
- Joined: 25 May 2015
- Year and Model: See Signature below.
- Location: Kansas
- Has thanked: 8 times
- Been thanked: 958 times
I realized there is a simpler way to resolve this.
Measure the open resistance ( NO CT ( Communication Tool ) connected ) at pins 6 & 14 ( CAN-HS ) of the OBD2 connector.
- 1. If it is 120Ω it is unbalanced, the CT needs a 120Ω Terminating Resistor to balance the CAN Bus.
2. If it is 60Ω it is balanced. A Terminating Resistor on the CT will would unbalance the CAN Bus.
Conclusions:
- The CT, ( the CEM pin cracker in this case ) does not need a 120Ω Terminating Resistor.
A Terminating Resistor on the CT will unbalance the CAN Bus.
- 1. Remove the 120Ω Terminating Resistors from all the CEM Pin Cracker schematics.
2. CAN Bus modules and CAN Sheilds: remove the 120Ω Terminating Resistors from the PCBs.
3. If you have already done a PCB build remove the 120Ω Terminating Resistors from the PCB.
------------------------------------------------------------------------------------------------------
After removing the 120Ω Terminating Resistors from my CAN transceivers, the CAN HS resistance stays at 60Ω when the CEM PIN Cracker is connected.
If you don't like desoldering a SMD, you can take the tip of a sharp Exacto knife and cut through a path and disconnect the Terminating Resistors. Cutting the correct path is on you.
Identifying the 120Ω Terminating Resistors.
The 120Ω can be marked one of three ways.
1. 121 ( 120 X 10^1 = 120Ω )
2. 1200 ( 120 X 10^0 = 120Ω )
3. E9A ( E9 is the EIA-96 code for 121, A is the EIA-96 for exponent 0: 121 x 10^0 = 121Ω. )
Two examples I have:
⸙⸙⸙⸙⸙⸙⸙⸙⸙⸙⸙⸙⸙⸙⸙⸙⸙⸙⸙⸙⸙⸙⸙⸙⸙⸙⸙⸙⸙⸙⸙⸙⸙⸙⸙⸙⸙⸙⸙⸙⸙⸙⸙⸙⸙⸙⸙⸙⸙⸙⸙⸙⸙⸙⸙⸙⸙⸙⸙⸙⸙⸙⸙⸙⸙⸙⸙⸙⸙⸙⸙⸙⸙
1998 C70, B5234T3, 16T, AW50-42, Bosch Motronic 4.4, Special Edition package.
2003 S40, B4204T3, 14T twin scroll AW55-50/51SN, Siemens EMS 2000.
2004 S60R, B8444S TF80 AWD. Yamaha V8 conversion
2005 XC90 T6 Executive, B6294T, 4T65 AWD, Bosch Motronic 7.0.
1998 C70, B5234T3, 16T, AW50-42, Bosch Motronic 4.4, Special Edition package.
2003 S40, B4204T3, 14T twin scroll AW55-50/51SN, Siemens EMS 2000.
2004 S60R, B8444S TF80 AWD. Yamaha V8 conversion
2005 XC90 T6 Executive, B6294T, 4T65 AWD, Bosch Motronic 7.0.
- RickHaleParker
- Posts: 7129
- Joined: 25 May 2015
- Year and Model: See Signature below.
- Location: Kansas
- Has thanked: 8 times
- Been thanked: 958 times
Would somebody doing bench testing measure the resistance of the CAN-HS at the OBD2 pins and determine if a 120Ω needs to be added to one of the other CAN-HS ports when bench testing.
⸙⸙⸙⸙⸙⸙⸙⸙⸙⸙⸙⸙⸙⸙⸙⸙⸙⸙⸙⸙⸙⸙⸙⸙⸙⸙⸙⸙⸙⸙⸙⸙⸙⸙⸙⸙⸙⸙⸙⸙⸙⸙⸙⸙⸙⸙⸙⸙⸙⸙⸙⸙⸙⸙⸙⸙⸙⸙⸙⸙⸙⸙⸙⸙⸙⸙⸙⸙⸙⸙⸙⸙⸙
1998 C70, B5234T3, 16T, AW50-42, Bosch Motronic 4.4, Special Edition package.
2003 S40, B4204T3, 14T twin scroll AW55-50/51SN, Siemens EMS 2000.
2004 S60R, B8444S TF80 AWD. Yamaha V8 conversion
2005 XC90 T6 Executive, B6294T, 4T65 AWD, Bosch Motronic 7.0.
1998 C70, B5234T3, 16T, AW50-42, Bosch Motronic 4.4, Special Edition package.
2003 S40, B4204T3, 14T twin scroll AW55-50/51SN, Siemens EMS 2000.
2004 S60R, B8444S TF80 AWD. Yamaha V8 conversion
2005 XC90 T6 Executive, B6294T, 4T65 AWD, Bosch Motronic 7.0.
-
5ft24
- Posts: 203
- Joined: 14 April 2013
- Year and Model: 2005 XC90 V8 AWD
- Location: Sedro Woolley, Washington
- Has thanked: 20 times
- Been thanked: 12 times
Windows10 was tricky. With sigrok, have to use the Zadig utility that comes with it to install the winUSB driver. When you try and start pulseview, it would bring up the little scanning box for a couple seconds then close. I had to create a shortcut to pulseview and add -c -D to it. It brings up pulseview without scanning for a device. Then, in the drop-down for the device, select connect to device. In the dialogue box that comes up, it defaults to the Asix firmware for some reason. Select the fx2lafw (I think I have that right... Just woke up Lol) and tell it to scan and it finds it as Saleae 8ch device. Sent an email to the sigrok mailing list asking how to default it to that fw, since you have to do that every time you start it.RickHaleParker wrote: ↑27 Apr 2021, 02:31I just returned one like that to an Amazon drop shipper operating in eBay territory. I had paid extra for clips. The ones that came with it were not compatible with the ribbon cable.5ft24 wrote: ↑26 Apr 2021, 20:41 Well, got my analyzer today from Amazon... Picked up this one:
https://www.amazon.com/dp/B07KW445DJ/re ... UTF8&psc=1
Did you have any trouble setting it up? What operating system are you using?
I tried to set it up. Windows device manager could not find a driver for it. sigrok could not find the device either.
Then I booted into Debian to see what's up. Did sudo apt install sigrok. Started pulseview and it comes up and finds the device right away.
-
- Similar Topics
- Replies
- Views
- Last post
-
- 1 Replies
- 6431 Views
-
Last post by RickHaleParker
-
- 5 Replies
- 8699 Views
-
Last post by forumoto






