Login Register

circuit diagramm to repair blower power stage 760 ecc

Help, Advice, Owners' Discussion and DIY Tutorials on all Volvo's "mid era" rear wheel drive Volvos.

1975 - 1993 240
1983 - 1992 740
1982 - 1991 760
1986 - 1991 780
1990 - 1998 940
1990 - 1998 960
1997 - 1998 V90/S90

Post Reply
Gorbatchow
Posts: 3
Joined: 4 February 2013
Year and Model: 760 1990
Location: Germany

circuit diagramm to repair blower power stage 760 ecc

Post by Gorbatchow »

Hello everybody,

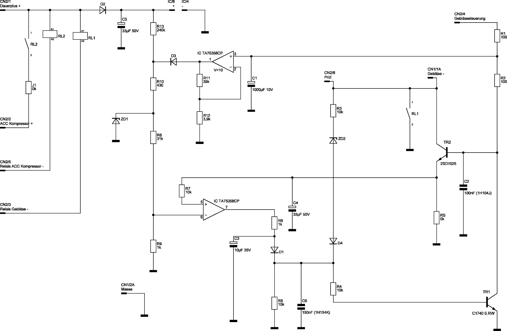
My blower motor stopped working and the ecc showed the error code: starting current too high. So I started to find out what is wrong. The blower motor looked fine and was easy to turn and worked in position defrost and full power (RL1 closes). So I had a closer look at the power stage. As I am only good in mechanics, I draw the layout/circuit diagram of the circuit board to talk to a friend who is good in electronics. The board has a printing:

ALPS MA97H08

We found out that the capacitor C1 (big black one) leaked some acid and damaged the isolation of two conducting paths which leads to a short circuit so that the transistor TR1 pulled the basevoltage of TR2 down to ground before this one could begin to open. I cleaned the board under the capacitor C1 and replaced it. Now the blower motor works fine again. :-)

Some more words about what I have understood so far:
The two operational amplifiers are for controlling the transistor TR1 which pulls the basevoltage of TR2 down to ground to shut down the blower in case of too high current of the blower motor. The op-amp of pins 1-3 sets the base level of the allowed current which is dependent on the wanted speed. The op-amp of pins 5-7 compares the allowed current-level with the used current and decides to let TR2 work or shut it down if the current is too high.

Some data for the communication of the ecc with the power stage without engine running:
Blower control: <-> Voltage on CN2/4:
0 <-> 0 V
1 <-> 1,5 V
2 <-> 1,68 V
3 <-> 2,04 V
4 <-> 3,82 V
5 <-> 5,57 V

I do not know in which other Models this power stage is mounted too. Therefore I attached a photo of the power stage. On the photo C1 is soldered out. As it took me several days to understand what the circuit board is about and for measuring, I would like to hand out my circuit diagram in this forum which has helped me many times. I hope somebody can use it and save its power stage.

Björn
Attachments
Photo of circuit board blower power stage (760 1990)
Photo of circuit board blower power stage (760 1990)
Circuit Board.JPG (259.28 KiB) Viewed 2941 times
Circuit diagram of blower power stage (760 1990)
Circuit diagram of blower power stage (760 1990)
Circuit Diagram Blower power stage.jpg (255.62 KiB) Viewed 2941 times

jmartin919
Posts: 298
Joined: 12 July 2013
Year and Model: S70 GLT SE 2000
Location: Durham, NC
Has thanked: 94 times
Been thanked: 39 times

Post by jmartin919 »

Where did you get the circuit diagram? I am in need of a similar one for my 850.
'00 S70 GLT SE
'82 MB 380SL
'11 MB E350 Sport
'84 Chevy C10
'93 850 GLT NA SOLD

Gorbatchow
Posts: 3
Joined: 4 February 2013
Year and Model: 760 1990
Location: Germany

Post by Gorbatchow »

I did it myself. A lot of work, but it was the only way for me to understand the circuit. I took pictures of both sides, mirrored the lower side and draw the circuit lines across the electric parts.

9iggor6
Posts: 1
Joined: 1 July 2023
Year and Model: 1988 760
Location: Minsk

Post by 9iggor6 »

Hello, could you reload circuit photo? It would like to resolder my ALPS MA97H08 too.

Gorbatchow
Posts: 3
Joined: 4 February 2013
Year and Model: 760 1990
Location: Germany

Post by Gorbatchow »

Hi, here you are.
Circuit Diagram Blower power stage
Circuit Diagram Blower power stage
Circuit Diagram Blower power stage.jpg (117.6 KiB) Viewed 1128 times
Circuit Diagram Blower power stage
Circuit Diagram Blower power stage
Circuit Diagram Blower power stage.jpg (117.6 KiB) Viewed 1128 times

Post Reply
  • Similar Topics
    Replies
    Views
    Last post