Replaced to 33290d:
Vida CEM swapping
-
MaxDenisov
- Posts: 36
- Joined: 6 March 2021
- Year and Model: XC90 2010
- Location: Moscow
- Has thanked: 2 times
Re: Vida CEM swapping
- Attachments
-
- Vcc-11.png (44.76 KiB) Viewed 1105 times
-
- VCC-22 (3).png (62.77 KiB) Viewed 1103 times
-
vtl
- Posts: 4724
- Joined: 16 August 2012
- Year and Model: 2005 XC70
- Location: Boston
- Has thanked: 114 times
- Been thanked: 604 times
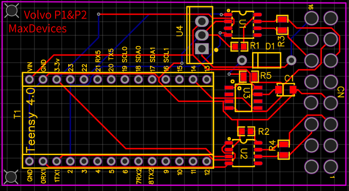
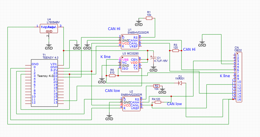
We have learned over time that the schematic needs relatively a lot of power. A few folks were failing cracking the PIN until they provided a better power source and/or used thicker wires. I think you may want to do something about ground and power on your PCB. I use 24AWG (d=0.5 mm) copper wires from CAT5e cable.
Also T5Luke claims the buses are already terminated in other modules, so resistors are not required in OBD-II case. I can't attest to that, maybe leave them not soldered? Or have jumpers like on many Arduino CAN-bus shields.
Also T5Luke claims the buses are already terminated in other modules, so resistors are not required in OBD-II case. I can't attest to that, maybe leave them not soldered? Or have jumpers like on many Arduino CAN-bus shields.
- RickHaleParker
- Posts: 7129
- Joined: 25 May 2015
- Year and Model: See Signature below.
- Location: Kansas
- Has thanked: 8 times
- Been thanked: 958 times
Thinking of making some heavy Solderless breadboard U-shape jumpers out of plastic coated paper clips. Tedious work but works great when done. Did this decades ago. Wish I had kept track of them.vtl wrote: ↑26 Apr 2021, 06:48 We have learned over time that the schematic needs relatively a lot of power. A few folks were failing cracking the PIN until they provided a better power source and/or used thicker wires. I think you may want to do something about ground and power on your PCB. I use 24AWG (d=0.5 mm) copper wires from CAT5e cable.
Look for a chip resistor marked 121. 12 X10^1 Ω = 120 Ω . Electrically, It will be across the CANH and CANL outputs.Also T5Luke claims the buses are already terminated in other modules, so resistors are not required in OBD-II case. I can't attest to that, maybe leave them not soldered? Or have jumpers like on many Arduino CAN-bus shields.
⸙⸙⸙⸙⸙⸙⸙⸙⸙⸙⸙⸙⸙⸙⸙⸙⸙⸙⸙⸙⸙⸙⸙⸙⸙⸙⸙⸙⸙⸙⸙⸙⸙⸙⸙⸙⸙⸙⸙⸙⸙⸙⸙⸙⸙⸙⸙⸙⸙⸙⸙⸙⸙⸙⸙⸙⸙⸙⸙⸙⸙⸙⸙⸙⸙⸙⸙⸙⸙⸙⸙⸙⸙
1998 C70, B5234T3, 16T, AW50-42, Bosch Motronic 4.4, Special Edition package.
2003 S40, B4204T3, 14T twin scroll AW55-50/51SN, Siemens EMS 2000.
2004 S60R, B8444S TF80 AWD. Yamaha V8 conversion
2005 XC90 T6 Executive, B6294T, 4T65 AWD, Bosch Motronic 7.0.
1998 C70, B5234T3, 16T, AW50-42, Bosch Motronic 4.4, Special Edition package.
2003 S40, B4204T3, 14T twin scroll AW55-50/51SN, Siemens EMS 2000.
2004 S60R, B8444S TF80 AWD. Yamaha V8 conversion
2005 XC90 T6 Executive, B6294T, 4T65 AWD, Bosch Motronic 7.0.
-
vtl
- Posts: 4724
- Joined: 16 August 2012
- Year and Model: 2005 XC70
- Location: Boston
- Has thanked: 114 times
- Been thanked: 604 times
Yes, the point is it might be not needed for OBD case, since the buses are already terminated in other modules. Extra resistor only weakens the signal and makes fronts less sharp.RickHaleParker wrote: ↑26 Apr 2021, 07:33 Look for a chip resistor marked 121. 12 X10^1 Ω = 120 Ω . Electrically, It will be across the CANH and CANL outputs.
- RickHaleParker
- Posts: 7129
- Joined: 25 May 2015
- Year and Model: See Signature below.
- Location: Kansas
- Has thanked: 8 times
- Been thanked: 958 times
Why not go ahead and do K-line RX to RX3 ( Pin 15 ) for future projects.
⸙⸙⸙⸙⸙⸙⸙⸙⸙⸙⸙⸙⸙⸙⸙⸙⸙⸙⸙⸙⸙⸙⸙⸙⸙⸙⸙⸙⸙⸙⸙⸙⸙⸙⸙⸙⸙⸙⸙⸙⸙⸙⸙⸙⸙⸙⸙⸙⸙⸙⸙⸙⸙⸙⸙⸙⸙⸙⸙⸙⸙⸙⸙⸙⸙⸙⸙⸙⸙⸙⸙⸙⸙
1998 C70, B5234T3, 16T, AW50-42, Bosch Motronic 4.4, Special Edition package.
2003 S40, B4204T3, 14T twin scroll AW55-50/51SN, Siemens EMS 2000.
2004 S60R, B8444S TF80 AWD. Yamaha V8 conversion
2005 XC90 T6 Executive, B6294T, 4T65 AWD, Bosch Motronic 7.0.
1998 C70, B5234T3, 16T, AW50-42, Bosch Motronic 4.4, Special Edition package.
2003 S40, B4204T3, 14T twin scroll AW55-50/51SN, Siemens EMS 2000.
2004 S60R, B8444S TF80 AWD. Yamaha V8 conversion
2005 XC90 T6 Executive, B6294T, 4T65 AWD, Bosch Motronic 7.0.
- RickHaleParker
- Posts: 7129
- Joined: 25 May 2015
- Year and Model: See Signature below.
- Location: Kansas
- Has thanked: 8 times
- Been thanked: 958 times
You talking modules, ready made circuits on a PCB, or chips with a internal termination resistor? You need 120 Ω at each end of the physical CAN bus. One end of the physical CAN BUS is the CAN transceiver,vtl wrote: ↑26 Apr 2021, 07:35Yes, the point is it might be not needed for OBD case, since the buses are already terminated in other modules. Extra resistor only weakens the signal and makes fronts less sharp.RickHaleParker wrote: ↑26 Apr 2021, 07:33 Look for a chip resistor marked 121. 12 X10^1 Ω = 120 Ω . Electrically, It will be across the CANH and CANL outputs.
⸙⸙⸙⸙⸙⸙⸙⸙⸙⸙⸙⸙⸙⸙⸙⸙⸙⸙⸙⸙⸙⸙⸙⸙⸙⸙⸙⸙⸙⸙⸙⸙⸙⸙⸙⸙⸙⸙⸙⸙⸙⸙⸙⸙⸙⸙⸙⸙⸙⸙⸙⸙⸙⸙⸙⸙⸙⸙⸙⸙⸙⸙⸙⸙⸙⸙⸙⸙⸙⸙⸙⸙⸙
1998 C70, B5234T3, 16T, AW50-42, Bosch Motronic 4.4, Special Edition package.
2003 S40, B4204T3, 14T twin scroll AW55-50/51SN, Siemens EMS 2000.
2004 S60R, B8444S TF80 AWD. Yamaha V8 conversion
2005 XC90 T6 Executive, B6294T, 4T65 AWD, Bosch Motronic 7.0.
1998 C70, B5234T3, 16T, AW50-42, Bosch Motronic 4.4, Special Edition package.
2003 S40, B4204T3, 14T twin scroll AW55-50/51SN, Siemens EMS 2000.
2004 S60R, B8444S TF80 AWD. Yamaha V8 conversion
2005 XC90 T6 Executive, B6294T, 4T65 AWD, Bosch Motronic 7.0.
-
vtl
- Posts: 4724
- Joined: 16 August 2012
- Year and Model: 2005 XC70
- Location: Boston
- Has thanked: 114 times
- Been thanked: 604 times
CAN-bus has to be terminated on both ends: at CEM and the farthest module (the one having the longest wiring to CEM). Now:RickHaleParker wrote: ↑26 Apr 2021, 08:07 You talking modules, ready made circuits on a PCB, or chips with a internal termination resistor?
1. If OBD plugs in into real CAN-bus - OBD device does not need termination.
2. If CEM has a dedicated CAN controller just for OBD - it needs termination.
I always thought 2 is the case (CEM has a controller just for OBD), but T5Luke thinks differently.
- RickHaleParker
- Posts: 7129
- Joined: 25 May 2015
- Year and Model: See Signature below.
- Location: Kansas
- Has thanked: 8 times
- Been thanked: 958 times
The CEM has more then one CAN bus port.vtl wrote: ↑26 Apr 2021, 08:11CAN-bus has to be terminated on both ends: at CEM and the farthest module (the one having the longest wiring to CEM). Now:RickHaleParker wrote: ↑26 Apr 2021, 08:07 You talking modules, ready made circuits on a PCB, or chips with a internal termination resistor?
1. If OBD plugs in into real CAN-bus - OBD device does not need termination.
2. If CEM has a dedicated CAN controller just for OBD - it needs termination.
I always thought 2 is the case (CEM has a controller just for OBD), but T5Luke thinks differently.
The OBD2 diagnostic connector is a separate physical CAN bus. The only two things on this specific CAN bus is the OBD2 diagnostic connector and a CAN bus port on the CEM. I posted the schematic showing this on a previous page. It shows the same thing in VIDA when you look at the network configuration under diagnostics.
The OBD2 connector has no termination resistor because it is not at the of the CAN bus. The diagnostic interface is the end of the physical CAN bus.
The reason they are at the end of physical CAN bus is because they are there to absorb reflected signals.
⸙⸙⸙⸙⸙⸙⸙⸙⸙⸙⸙⸙⸙⸙⸙⸙⸙⸙⸙⸙⸙⸙⸙⸙⸙⸙⸙⸙⸙⸙⸙⸙⸙⸙⸙⸙⸙⸙⸙⸙⸙⸙⸙⸙⸙⸙⸙⸙⸙⸙⸙⸙⸙⸙⸙⸙⸙⸙⸙⸙⸙⸙⸙⸙⸙⸙⸙⸙⸙⸙⸙⸙⸙
1998 C70, B5234T3, 16T, AW50-42, Bosch Motronic 4.4, Special Edition package.
2003 S40, B4204T3, 14T twin scroll AW55-50/51SN, Siemens EMS 2000.
2004 S60R, B8444S TF80 AWD. Yamaha V8 conversion
2005 XC90 T6 Executive, B6294T, 4T65 AWD, Bosch Motronic 7.0.
1998 C70, B5234T3, 16T, AW50-42, Bosch Motronic 4.4, Special Edition package.
2003 S40, B4204T3, 14T twin scroll AW55-50/51SN, Siemens EMS 2000.
2004 S60R, B8444S TF80 AWD. Yamaha V8 conversion
2005 XC90 T6 Executive, B6294T, 4T65 AWD, Bosch Motronic 7.0.
- RickHaleParker
- Posts: 7129
- Joined: 25 May 2015
- Year and Model: See Signature below.
- Location: Kansas
- Has thanked: 8 times
- Been thanked: 958 times
CT = Communication Tool.
⸙⸙⸙⸙⸙⸙⸙⸙⸙⸙⸙⸙⸙⸙⸙⸙⸙⸙⸙⸙⸙⸙⸙⸙⸙⸙⸙⸙⸙⸙⸙⸙⸙⸙⸙⸙⸙⸙⸙⸙⸙⸙⸙⸙⸙⸙⸙⸙⸙⸙⸙⸙⸙⸙⸙⸙⸙⸙⸙⸙⸙⸙⸙⸙⸙⸙⸙⸙⸙⸙⸙⸙⸙
1998 C70, B5234T3, 16T, AW50-42, Bosch Motronic 4.4, Special Edition package.
2003 S40, B4204T3, 14T twin scroll AW55-50/51SN, Siemens EMS 2000.
2004 S60R, B8444S TF80 AWD. Yamaha V8 conversion
2005 XC90 T6 Executive, B6294T, 4T65 AWD, Bosch Motronic 7.0.
1998 C70, B5234T3, 16T, AW50-42, Bosch Motronic 4.4, Special Edition package.
2003 S40, B4204T3, 14T twin scroll AW55-50/51SN, Siemens EMS 2000.
2004 S60R, B8444S TF80 AWD. Yamaha V8 conversion
2005 XC90 T6 Executive, B6294T, 4T65 AWD, Bosch Motronic 7.0.
-
- Similar Topics
- Replies
- Views
- Last post
-
- 1 Replies
- 6431 Views
-
Last post by RickHaleParker
-
- 5 Replies
- 8699 Views
-
Last post by forumoto






