I bought the teleco green board chinese DiCE from Amazon. I can get VIDA to read the tool fine, it passes all the tests, but I can't get it to read the VIN of a 2000 S80 2.9. It also will not connect to any modules. When I plug the DiCE in to the car, it initially blinks green and blue. When VIDA is started, the blue goes out and I have flashing green only. When I run the VIN readout, the USB communication light comes on and blinks intermittently, and eventually the the vehicle interface light comes on, blinks a few times, and goes out.
I then get the orange box, saying no response from vehicle, ignition not on, defective CEM, etc.
If I look at the TSDICE32 log, it shows:
J2534 function:PassThruWriteMsgs failed with return value:ERR_TIMEOUT (J2534 DLL error description: "Timeout. No message available to read or could not read/write the specified num")
If I input the VIN manually and go to diagnostics, it can't connect to any module.
I have a dedicated laptop running windows 7 pro and VIDA 2014D. .NET 3.5.1 and IE 9 are installed, as is all the stuff from VIDA 2014D.
VIDA / DICE won't read VIN
- RickHaleParker
- Posts: 7129
- Joined: 25 May 2015
- Year and Model: See Signature below.
- Location: Kansas
- Has thanked: 8 times
- Been thanked: 958 times
⸙⸙⸙⸙⸙⸙⸙⸙⸙⸙⸙⸙⸙⸙⸙⸙⸙⸙⸙⸙⸙⸙⸙⸙⸙⸙⸙⸙⸙⸙⸙⸙⸙⸙⸙⸙⸙⸙⸙⸙⸙⸙⸙⸙⸙⸙⸙⸙⸙⸙⸙⸙⸙⸙⸙⸙⸙⸙⸙⸙⸙⸙⸙⸙⸙⸙⸙⸙⸙⸙⸙⸙⸙
1998 C70, B5234T3, 16T, AW50-42, Bosch Motronic 4.4, Special Edition package.
2003 S40, B4204T3, 14T twin scroll AW55-50/51SN, Siemens EMS 2000.
2004 S60R, B8444S TF80 AWD. Yamaha V8 conversion
2005 XC90 T6 Executive, B6294T, 4T65 AWD, Bosch Motronic 7.0.
1998 C70, B5234T3, 16T, AW50-42, Bosch Motronic 4.4, Special Edition package.
2003 S40, B4204T3, 14T twin scroll AW55-50/51SN, Siemens EMS 2000.
2004 S60R, B8444S TF80 AWD. Yamaha V8 conversion
2005 XC90 T6 Executive, B6294T, 4T65 AWD, Bosch Motronic 7.0.
- yagger
- Posts: 373
- Joined: 24 March 2016
- Year and Model: V60 2016
- Location: DreamLand
- Has thanked: 6 times
- Been thanked: 39 times
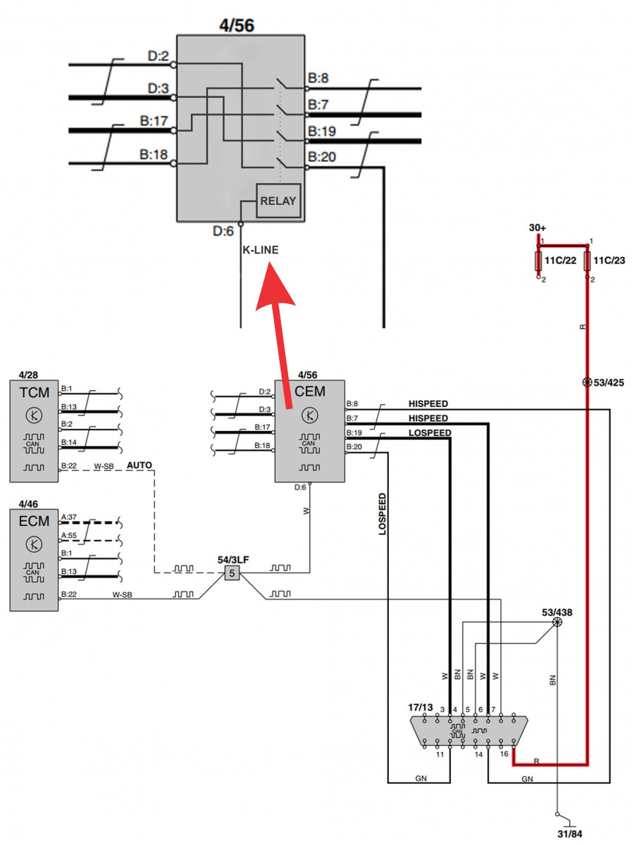
You have a 2000 MY car. This means DiCE read VIN through Low speed CAN bus.
Look at this diagram.
And if I right, VIDA can not get info from Low speed CAN bus modules if you put VIN manually. ))
Low speed CAN bus modules: DIM, REM, DDM, PDM, PSM, UEM etc.
Can you see some info on the cluster? If yes, I think there is CEM issue.
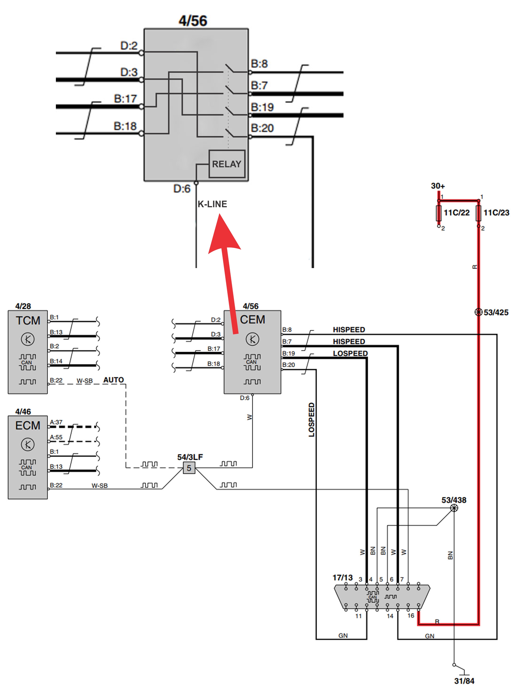
Look at this diagram.
And if I right, VIDA can not get info from Low speed CAN bus modules if you put VIN manually. ))
Low speed CAN bus modules: DIM, REM, DDM, PDM, PSM, UEM etc.
Can you see some info on the cluster? If yes, I think there is CEM issue.
Volvo electronic expert
Online Data Transferring Service for Volvo modules
Online Data Transferring Service for Volvo modules
Hiyagger wrote: ↑23 Oct 2019, 19:24 You have a 2000 MY car. This means DiCE read VIN through Low speed CAN bus.
Look at this diagram.
And if I right, VIDA can not get info from Low speed CAN bus modules if you put VIN manually. ))
Low speed CAN bus modules: DIM, REM, DDM, PDM, PSM, UEM etc.
Can you see some info on the cluster? If yes, I think there is CEM issue.
I have a similar problem with DICE...it won´t read VIN but if i input VIN it allows me to go into Diagnostics and Dice tries to read all units but only succeeds with those which are not on CAN H.
Is there anything I can test/ measure on CAN H pin on DICE to proof it works?
Not sure if the problem can be on CEM side...car runs with no problems; or is there anything fragile between CEM and OBD connector?
Thanks for tips
- Attachments
-
- Image 050.jpg (61.07 KiB) Viewed 7145 times
-
- Image 053.jpg (80.13 KiB) Viewed 7145 times
-
- Image 054.jpg (57.67 KiB) Viewed 7145 times
-
- Image 057.jpg (58.11 KiB) Viewed 7145 times
-
- Image 058_LI.jpg (607.68 KiB) Viewed 7145 times
- yagger
- Posts: 373
- Joined: 24 March 2016
- Year and Model: V60 2016
- Location: DreamLand
- Has thanked: 6 times
- Been thanked: 39 times
It is other case for 2007MY.
Try to connect other tool first for get confirmation there are not some issues in your DiCE.
Can you see flashing LEDs on DiCE when it try to connect to car?
Try to connect other tool first for get confirmation there are not some issues in your DiCE.
Can you see flashing LEDs on DiCE when it try to connect to car?
Volvo electronic expert
Online Data Transferring Service for Volvo modules
Online Data Transferring Service for Volvo modules
- RickHaleParker
- Posts: 7129
- Joined: 25 May 2015
- Year and Model: See Signature below.
- Location: Kansas
- Has thanked: 8 times
- Been thanked: 958 times
Install Vdash and see if it will read the VIN through the DiCE unit you have.
⸙⸙⸙⸙⸙⸙⸙⸙⸙⸙⸙⸙⸙⸙⸙⸙⸙⸙⸙⸙⸙⸙⸙⸙⸙⸙⸙⸙⸙⸙⸙⸙⸙⸙⸙⸙⸙⸙⸙⸙⸙⸙⸙⸙⸙⸙⸙⸙⸙⸙⸙⸙⸙⸙⸙⸙⸙⸙⸙⸙⸙⸙⸙⸙⸙⸙⸙⸙⸙⸙⸙⸙⸙
1998 C70, B5234T3, 16T, AW50-42, Bosch Motronic 4.4, Special Edition package.
2003 S40, B4204T3, 14T twin scroll AW55-50/51SN, Siemens EMS 2000.
2004 S60R, B8444S TF80 AWD. Yamaha V8 conversion
2005 XC90 T6 Executive, B6294T, 4T65 AWD, Bosch Motronic 7.0.
1998 C70, B5234T3, 16T, AW50-42, Bosch Motronic 4.4, Special Edition package.
2003 S40, B4204T3, 14T twin scroll AW55-50/51SN, Siemens EMS 2000.
2004 S60R, B8444S TF80 AWD. Yamaha V8 conversion
2005 XC90 T6 Executive, B6294T, 4T65 AWD, Bosch Motronic 7.0.
Thanks for comments...
Yes LEDs are flashing...
I also tested to connect ELM327 with ScanMaster and it reads the VIN as well as units...not sure if all...it says somethinh about mode 8 nor available..
I will also try to test my Dice on other Volvo and ideally orher Dice on my car too
-
- Similar Topics
- Replies
- Views
- Last post
-
- 4 Replies
- 2947 Views
-
Last post by precopster
-
- 0 Replies
- 783 Views
-
Last post by dscheste






