In my C70 2007 my low beam is not working, is the driver side. I did put new bulbs, and I change the ballast on the right side with the one from the left and it works, so ballast is ok. And bulbs too.
I found that there is fuses for the high beam in the under the glove compartment fuses box, but didn't find one for the low beam.
Is there is a fuse for this bulb??? Where is located???
Thank you
Low beam non working Topic is solved
-
tango_1000
- Posts: 56
- Joined: 15 July 2011
- Year and Model: c70 2007/ C70 2011
- Location: chapel hill, nc
- Has thanked: 9 times
- Been thanked: 1 time
- mrbrian200
- Posts: 1554
- Joined: 20 January 2016
- Year and Model: 2006 S60 2.5T FWD
- Location: Northern Indiana/Chicago
- Has thanked: 7 times
- Been thanked: 84 times
Interestingly the left and right ballasts have different part numbers. But that could just be a physical/fittment difference.
Try switching the lamp socket left to right and see what happens. After glancing at the P1 HID diagram, the other fuses showing in the chain, if they were out, would result in a long list of other obvious 'failures'. As you're not complaining that half the car is dead, they're probably fine. What I did chance to notice is that aftermarket ballasts for P1s are often bundled with a new HID lamp socket. Leading to a fair presumption that the lamp socket fails/looses internal continuity to the bulb 'often'. Think about it: after so many people ordered a new ballast when the problem was the lamp socket, these retailers learned to strictly bundle them together to limit the number of returns and bad feedback/reviews.
Fair chance I'm on to something. Try it.
Try switching the lamp socket left to right and see what happens. After glancing at the P1 HID diagram, the other fuses showing in the chain, if they were out, would result in a long list of other obvious 'failures'. As you're not complaining that half the car is dead, they're probably fine. What I did chance to notice is that aftermarket ballasts for P1s are often bundled with a new HID lamp socket. Leading to a fair presumption that the lamp socket fails/looses internal continuity to the bulb 'often'. Think about it: after so many people ordered a new ballast when the problem was the lamp socket, these retailers learned to strictly bundle them together to limit the number of returns and bad feedback/reviews.
Fair chance I'm on to something. Try it.
-
tango_1000
- Posts: 56
- Joined: 15 July 2011
- Year and Model: c70 2007/ C70 2011
- Location: chapel hill, nc
- Has thanked: 9 times
- Been thanked: 1 time
Thanks for the replays.
I think that maybe I didn't explain correctly. The system I have in the is "1307329076 Xenon HID Ballast Igniter". Im adding the pictures.
Again, what happened was that the left side one day stop working. Both left and right side take the same igniter. So I put the igniter from the right, the one was working, and I changed it with the one not working on the left. Still didnt work on the left. But the one that was on the left and didn't work there, it did work when I putted on the right.
So...there is no power getting to the left side low beam. All the rest work correctly on that left assembly.
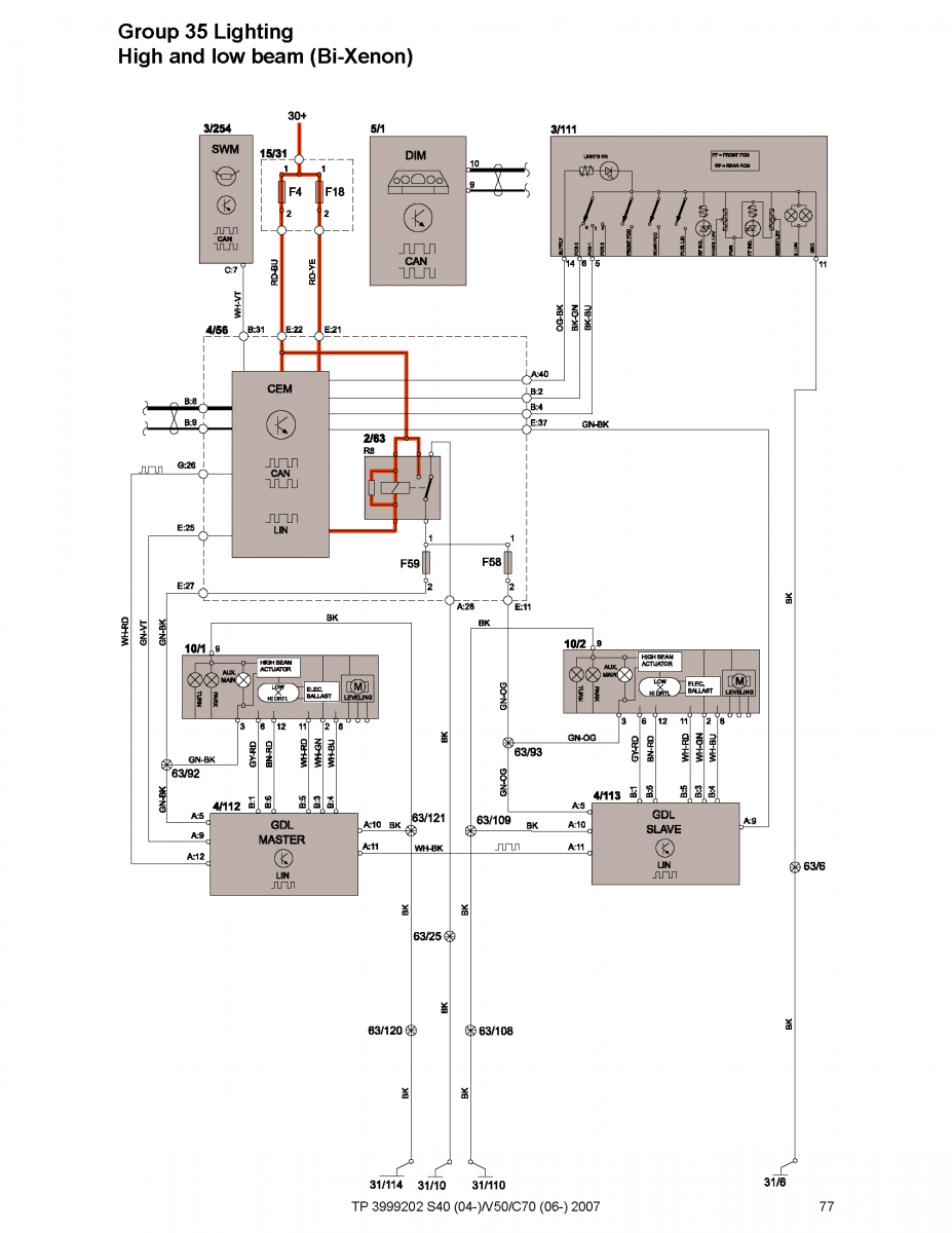
I see that there is fuses for high beam, left and right. But I can't see fuses to this low beam HID bulbs...Do they have a fuse.
The glass on the assembly had a little crack and water penetrate, that would produce, I think, a small short that would be take it by a fuse.
Any help appreciate it.
Thanks
I think that maybe I didn't explain correctly. The system I have in the is "1307329076 Xenon HID Ballast Igniter". Im adding the pictures.
Again, what happened was that the left side one day stop working. Both left and right side take the same igniter. So I put the igniter from the right, the one was working, and I changed it with the one not working on the left. Still didnt work on the left. But the one that was on the left and didn't work there, it did work when I putted on the right.
So...there is no power getting to the left side low beam. All the rest work correctly on that left assembly.
I see that there is fuses for high beam, left and right. But I can't see fuses to this low beam HID bulbs...Do they have a fuse.
The glass on the assembly had a little crack and water penetrate, that would produce, I think, a small short that would be take it by a fuse.
Any help appreciate it.
Thanks
- RickHaleParker
- Posts: 7129
- Joined: 25 May 2015
- Year and Model: See Signature below.
- Location: Kansas
- Has thanked: 8 times
- Been thanked: 958 times
⸙⸙⸙⸙⸙⸙⸙⸙⸙⸙⸙⸙⸙⸙⸙⸙⸙⸙⸙⸙⸙⸙⸙⸙⸙⸙⸙⸙⸙⸙⸙⸙⸙⸙⸙⸙⸙⸙⸙⸙⸙⸙⸙⸙⸙⸙⸙⸙⸙⸙⸙⸙⸙⸙⸙⸙⸙⸙⸙⸙⸙⸙⸙⸙⸙⸙⸙⸙⸙⸙⸙⸙⸙
1998 C70, B5234T3, 16T, AW50-42, Bosch Motronic 4.4, Special Edition package.
2003 S40, B4204T3, 14T twin scroll AW55-50/51SN, Siemens EMS 2000.
2004 S60R, B8444S TF80 AWD. Yamaha V8 conversion
2005 XC90 T6 Executive, B6294T, 4T65 AWD, Bosch Motronic 7.0.
1998 C70, B5234T3, 16T, AW50-42, Bosch Motronic 4.4, Special Edition package.
2003 S40, B4204T3, 14T twin scroll AW55-50/51SN, Siemens EMS 2000.
2004 S60R, B8444S TF80 AWD. Yamaha V8 conversion
2005 XC90 T6 Executive, B6294T, 4T65 AWD, Bosch Motronic 7.0.
- mrbrian200
- Posts: 1554
- Joined: 20 January 2016
- Year and Model: 2006 S60 2.5T FWD
- Location: Northern Indiana/Chicago
- Has thanked: 7 times
- Been thanked: 84 times
What I was referring to as the 'socket/plug' is what you pictured. That appears to be ok as you already tried switching those L-R.
The HID controllers (GDL MASTER, GDL SLAVE) are 'somewhat interchangeable' in that the controllers mounted into their plastic mounting bracket/vehicle wire harness connectors as a complete assembly are not interchangeable. However, the actual electronic controller (Metal box within) can be removed and installed/used in the plastic assemblies freely between left or right.
That controller (without the plastic mounting/harness)... Volvo used a 3rd party supplier for these, which was also used by a number of vehicle manufacturers. Look for part number 1307329098
Volvo will sell you the entire assembly (including the plastic mount/harness connectors) for over $400, Volvos part number is 31213765
Can try switching them L-R first just to make sure that's the problem.
The HID controllers (GDL MASTER, GDL SLAVE) are 'somewhat interchangeable' in that the controllers mounted into their plastic mounting bracket/vehicle wire harness connectors as a complete assembly are not interchangeable. However, the actual electronic controller (Metal box within) can be removed and installed/used in the plastic assemblies freely between left or right.
That controller (without the plastic mounting/harness)... Volvo used a 3rd party supplier for these, which was also used by a number of vehicle manufacturers. Look for part number 1307329098
Volvo will sell you the entire assembly (including the plastic mount/harness connectors) for over $400, Volvos part number is 31213765
Can try switching them L-R first just to make sure that's the problem.
-
piherculis
- Posts: 1
- Joined: 28 January 2020
- Year and Model: 2008 C70
- Location: Dallas
My experience has been similar. I bought my Volvo used, thought nothing of the headlights at the time. They are the Xenon model on mine as well. There was a crack in it like many others describe. Didn't get a mechanic to look at it, my mistake. Days later, actually, at night, the headlight wouldn't come on, and I got a dashboard warning light. I stopped driving at night for fear of an accident, or worse, being pulled over.
After weeks of back and forth, testing bulbs, switching ballasts and such. Sometimes the lamp would work fine, then in a day or two, it would be out. I eventually found out that the majority of the time, and what seems to be the problem with my headlight as well, is the wiring harness itself that the person above described. They simply disintegrate.
I can't find a replacement online yet without buying the whole headlight assembly which is upwards of $900. Crazy.
I wrapped my wires as best as I could, dried out the headlight with hairdryer, even put moisture absorbing crystals wrapped in a cloth bag and set it up overnight. And I sealed the crack in the glass with an automotive sealant that has UV ray resistance.
It has been almost a year now and the lamp hasn't failed yet. I am still on the hunt for a used headlight though. I almost had a good one for a bearable price of $275, but it somehow was the wrong shape ever so slightly and wouldn't fit my car. All of the literature and model number matching said it should have fit, but it just wouldn't. I had to return it. I have an alert set at the junkyards in case one appears intact. unfortunately, most junked cars have front end accidents where one or both headlights get busted.
After weeks of back and forth, testing bulbs, switching ballasts and such. Sometimes the lamp would work fine, then in a day or two, it would be out. I eventually found out that the majority of the time, and what seems to be the problem with my headlight as well, is the wiring harness itself that the person above described. They simply disintegrate.
I can't find a replacement online yet without buying the whole headlight assembly which is upwards of $900. Crazy.
I wrapped my wires as best as I could, dried out the headlight with hairdryer, even put moisture absorbing crystals wrapped in a cloth bag and set it up overnight. And I sealed the crack in the glass with an automotive sealant that has UV ray resistance.
It has been almost a year now and the lamp hasn't failed yet. I am still on the hunt for a used headlight though. I almost had a good one for a bearable price of $275, but it somehow was the wrong shape ever so slightly and wouldn't fit my car. All of the literature and model number matching said it should have fit, but it just wouldn't. I had to return it. I have an alert set at the junkyards in case one appears intact. unfortunately, most junked cars have front end accidents where one or both headlights get busted.
-
- Similar Topics
- Replies
- Views
- Last post
-
- 3 Replies
- 1679 Views
-
Last post by S60T5SE
-
- 4 Replies
- 1378 Views
-
Last post by 68lemans462






