Vida CEM swapping
-
vtl
- Posts: 4724
- Joined: 16 August 2012
- Year and Model: 2005 XC70
- Location: Boston
- Has thanked: 114 times
- Been thanked: 603 times
-
5ft24
- Posts: 203
- Joined: 14 April 2013
- Year and Model: 2005 XC90 V8 AWD
- Location: Sedro Woolley, Washington
- Has thanked: 20 times
- Been thanked: 12 times
Rick, I am using the Texas Instruments SN65HVD230DR. Running 3.3V per VTL's GitHub.RickHaleParker wrote: ↑23 Apr 2021, 21:47No change in results.RickHaleParker wrote: ↑13 Apr 2021, 15:56Ordered some 3V - 5V CAN Transceivers based on the NXP TJA1051. Should be here next week. I'll run them at 5V and see if it makes a difference. Will post the log with no other changes in test conditions.
What CAN transceivers are the rest of you using and how is the performance?
When the weather warms up. I'll go to the local yard and get some CEMs so I can do bench testing.
Did check the 5V line for noise. It only 40 mv PP. That is less then 0.8%.
Vertical 5mv/ division. Cycle repetition time 1.35 ms.
[/code]
Got them from Mouser Electronics for $2.54 each
-
5ft24
- Posts: 203
- Joined: 14 April 2013
- Year and Model: 2005 XC90 V8 AWD
- Location: Sedro Woolley, Washington
- Has thanked: 20 times
- Been thanked: 12 times
Where can I get one of these Saleae logic clones? Went to the Wiki and all the links are in German and state the product can't be found...vtl wrote: ↑24 Apr 2021, 07:00 The original idea was to detect latency as low as like 6 cycles of MCU base frequency (30 MHz for Renesas). No interrupts in the world would allow doing this, other than on CPU clocked at like 10+ GHz. Later it turned out the CAN bus cycle is always aligned at CAN clock frequency, not MCU clock. So such high the precision is not required in that case.
I've tried reading directly, but it didn't help, because the initial algorithm was misfit for the task.
Agree with T5Luke, a counterfeit $11.xx Saleae Logic clone is enough for the task. I use it all the time. When I become rich I'll buy a real one, just as a thanks to Saleae team.
- RickHaleParker
- Posts: 7129
- Joined: 25 May 2015
- Year and Model: See Signature below.
- Location: Kansas
- Has thanked: 8 times
- Been thanked: 958 times
I ordered a QiXin USB Logic Analyzer 24MHz 8 Channel UART IIC SPI. Comes with a Ferrite Ring USB Cable, 12 x 6-color ribbon cable and test hooks. $17.86 free shipping.
QiXin is not on the sigrok supported hardware list but is listed a sigrok supported by the vendor. QiXin is either a rebranded VKTECH or both get the hardware from the same generic manufacture. They look identical in the pictures.
Wondering why they did not use the Six Tertiary Colors in addition to the Three Primary Colors and Three Secondary Colors to get a different color for each line.
⸙⸙⸙⸙⸙⸙⸙⸙⸙⸙⸙⸙⸙⸙⸙⸙⸙⸙⸙⸙⸙⸙⸙⸙⸙⸙⸙⸙⸙⸙⸙⸙⸙⸙⸙⸙⸙⸙⸙⸙⸙⸙⸙⸙⸙⸙⸙⸙⸙⸙⸙⸙⸙⸙⸙⸙⸙⸙⸙⸙⸙⸙⸙⸙⸙⸙⸙⸙⸙⸙⸙⸙⸙
1998 C70, B5234T3, 16T, AW50-42, Bosch Motronic 4.4, Special Edition package.
2003 S40, B4204T3, 14T twin scroll AW55-50/51SN, Siemens EMS 2000.
2004 S60R, B8444S TF80 AWD. Yamaha V8 conversion
2005 XC90 T6 Executive, B6294T, 4T65 AWD, Bosch Motronic 7.0.
1998 C70, B5234T3, 16T, AW50-42, Bosch Motronic 4.4, Special Edition package.
2003 S40, B4204T3, 14T twin scroll AW55-50/51SN, Siemens EMS 2000.
2004 S60R, B8444S TF80 AWD. Yamaha V8 conversion
2005 XC90 T6 Executive, B6294T, 4T65 AWD, Bosch Motronic 7.0.
- RickHaleParker
- Posts: 7129
- Joined: 25 May 2015
- Year and Model: See Signature below.
- Location: Kansas
- Has thanked: 8 times
- Been thanked: 958 times
Same 3.3v CAN transceivers I was using before I switched to NXP TJA1051T/3 at 5V. No difference in results.
⸙⸙⸙⸙⸙⸙⸙⸙⸙⸙⸙⸙⸙⸙⸙⸙⸙⸙⸙⸙⸙⸙⸙⸙⸙⸙⸙⸙⸙⸙⸙⸙⸙⸙⸙⸙⸙⸙⸙⸙⸙⸙⸙⸙⸙⸙⸙⸙⸙⸙⸙⸙⸙⸙⸙⸙⸙⸙⸙⸙⸙⸙⸙⸙⸙⸙⸙⸙⸙⸙⸙⸙⸙
1998 C70, B5234T3, 16T, AW50-42, Bosch Motronic 4.4, Special Edition package.
2003 S40, B4204T3, 14T twin scroll AW55-50/51SN, Siemens EMS 2000.
2004 S60R, B8444S TF80 AWD. Yamaha V8 conversion
2005 XC90 T6 Executive, B6294T, 4T65 AWD, Bosch Motronic 7.0.
1998 C70, B5234T3, 16T, AW50-42, Bosch Motronic 4.4, Special Edition package.
2003 S40, B4204T3, 14T twin scroll AW55-50/51SN, Siemens EMS 2000.
2004 S60R, B8444S TF80 AWD. Yamaha V8 conversion
2005 XC90 T6 Executive, B6294T, 4T65 AWD, Bosch Motronic 7.0.
-
MaxDenisov
- Posts: 36
- Joined: 6 March 2021
- Year and Model: XC90 2010
- Location: Moscow
- Has thanked: 2 times
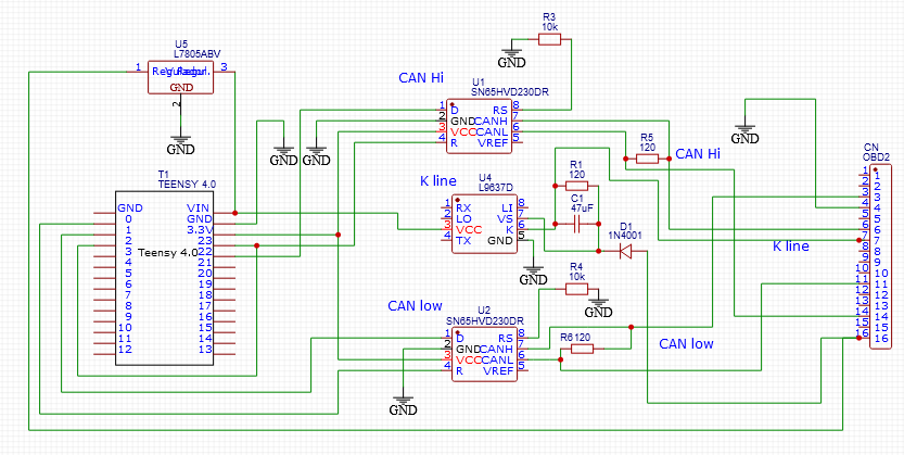
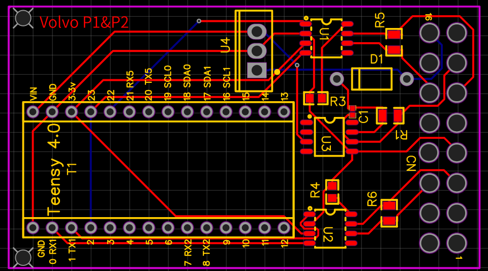
Made a small correction, k-Line added and -> 12- 5V:vtl wrote: ↑25 Apr 2021, 08:10It also need a driver for K-line, for earlier P2s. I used mc33290d connected to serial port 3.MaxDenisov wrote: ↑24 Apr 2021, 12:57 @vtl I am working on new pc/hardware design. Please let me know if you are interesting in spare pcb/device
- Attachments
-
- VCC-1.png (41.12 KiB) Viewed 933 times
-
- VCC-22 (2).png (94.8 KiB) Viewed 920 times
Last edited by MaxDenisov on 26 Apr 2021, 04:53, edited 1 time in total.
-
- Similar Topics
- Replies
- Views
- Last post
-
- 1 Replies
- 6396 Views
-
Last post by RickHaleParker
-
- 5 Replies
- 8644 Views
-
Last post by forumoto






