low voltage at purge valve. ‘04 XC70 Help from experienced owners!
-
Volvalive
- Posts: 13
- Joined: 29 August 2023
- Year and Model: 2006 XC70
- Location: Saratoga, NY
- Been thanked: 1 time
low voltage at purge valve. ‘04 XC70 Help from experienced owners!
I’m getting only 8 volts at the purge valve. The valve opens and passes air when tested on 12v at the battery. Has anyone else had this issue, and what was done to fix it?
- firstv70volvo
- Posts: 574
- Joined: 6 March 2010
- Year and Model: V70 T5 2001
- Location: Sacramento, CA
- Has thanked: 52 times
- Been thanked: 123 times
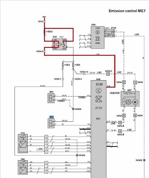
The EVAP purge valve? If so here's some information on the 12V power path through the relay and fuse. Relay and fuse are located in the engine compartment. Any codes?
From 2002 V70 wiring diagram, should be good for your 04 XC but no guarantees.
Fuse 11B/5 Power path through FMA2 relay and fuse 11B/5, EVAP purge valve 8/18 Relay and fuse location in engine compartment
- firstv70volvo
- Posts: 574
- Joined: 6 March 2010
- Year and Model: V70 T5 2001
- Location: Sacramento, CA
- Has thanked: 52 times
- Been thanked: 123 times
How are you measuring the 8V at the purge valve? Measured at the connector with the valve connector unplugged? Engine running? Any other problems with the way the engine is running?
- abscate
- MVS Moderator
- Posts: 35267
- Joined: 17 February 2013
- Year and Model: 99: V70s S70s,05 V70
- Location: Port Jefferson Long Island NY
- Has thanked: 1497 times
- Been thanked: 3809 times
Start at purge valve and work backward and find where voltage changes from 8V to 12+ V
This pin points the failure area
This pin points the failure area
Empty Nester
A Captain in a Sea of Estrogen
1999-V70-T5M56 2005-V70-M56 1999-S70 VW T4 XC90-in-Red
Link to Maintenance record thread
A Captain in a Sea of Estrogen
1999-V70-T5M56 2005-V70-M56 1999-S70 VW T4 XC90-in-Red
Link to Maintenance record thread
- firstv70volvo
- Posts: 574
- Joined: 6 March 2010
- Year and Model: V70 T5 2001
- Location: Sacramento, CA
- Has thanked: 52 times
- Been thanked: 123 times
The connector negative as you call it isn't ground, connect this meter lead to chassis ground and see what the voltage is, which I'll bet will then be ~12V. The ECM provides a ground on this line when the purge valve solenoid needs to be energized.
The problem I had with my car is I got a P0445 code and found that a small blue capacitor on the ECM board for this EVAP solenoid valve line was resistive (to ground) and causing the problem. I cut out this small capacitor, which is a type of signal noise filter cap and I haven't had any problems since. I don't know if this is your problem but it's possible based on the 8V reading you're seeing.
-
Volvalive
- Posts: 13
- Joined: 29 August 2023
- Year and Model: 2006 XC70
- Location: Saratoga, NY
- Been thanked: 1 time
“ and found that a small blue capacitor on the ECM board for this EVAP solenoid valve line was resistive (to ground) and causing the problem. I cut out this small capacitor, which is a type of signal noise filter cap and I haven't had any problems since.”
I’d like to see a picture of this capacitor in the board if you could possibly get one. It would really help me with diagnosis. My electrical board experience is minimal, but enough to know I could screw it up pretty quick
. I’ve ordered an ecm removal tool and figure on working on it before looking for a new ecm which might do the same thing. Thanks all for weighing in!
I’d like to see a picture of this capacitor in the board if you could possibly get one. It would really help me with diagnosis. My electrical board experience is minimal, but enough to know I could screw it up pretty quick
- firstv70volvo
- Posts: 574
- Joined: 6 March 2010
- Year and Model: V70 T5 2001
- Location: Sacramento, CA
- Has thanked: 52 times
- Been thanked: 123 times
I wish I had taken a photo because I can't even find one of the ECM circuit board. You have to find pin A:9 on the A connector and follow the trace on the circuit board to the capacitor, which I recall isn't difficult and then just clip it off the board. You can verify if the capacitor is resistive/leaky by measuring resistance from pin A:9 to pin A:63 (ground). I don't know how common this problem is and I wouldn't expect it to be common but in my case removing this cap saved me buying an expensive new ECM.Volvalive wrote: ↑30 Aug 2023, 18:20 “ and found that a small blue capacitor on the ECM board for this EVAP solenoid valve line was resistive (to ground) and causing the problem. I cut out this small capacitor, which is a type of signal noise filter cap and I haven't had any problems since.”
I’d like to see a picture of this capacitor in the board if you could possibly get one. It would really help me with diagnosis. My electrical board experience is minimal, but enough to know I could screw it up pretty quick. I’ve ordered an ecm removal tool and figure on working on it before looking for a new ecm which might do the same thing. Thanks all for weighing in!
-
- Similar Topics
- Replies
- Views
- Last post






