Login Register

95 850

Help, Advice and DIY Tutorials on Volvo's P80 platform cars -- Volvo's 1990s "bread and butter" cars -- powered by the ubiquitous and durable Volvo inline 5-cylinder engine.

1992 - 1997 850, including 850 R, 850 T-5R, 850 T-5, 850 GLT
1997 - 2000 S70, S70 AWD
1997 - 2000 V70, V70 AWD
1997 - 2000 V70-XC
1997 - 2004 C70

Post Reply
Brklynpdx
Posts: 2
Joined: 24 December 2023
Year and Model: 1995 850 Turbo
Location: Portland, OR

95 850

Post by Brklynpdx »

Hi guys


Curious about a couple of things - I have a 95 850 I’ve been slowly working on. Just learned I have heated side mirror and rear defrost that’s not working. From what I’ve researched that’s relay M? The side mirror/rear defrost switch on my dash doesn’t even turn on. Fuses are good. Would the relay fix the issue with the switch, or would I need a new switch itself? Or both?

Secondly - I’m trying to understand if I’m supposed to have a low oil indicator light. I’ve tried reading multiple forums and can’t get a straight answer. If so, I’d like that know before I pull my dash apart for the 3rd time. I’ve replaced odometer gear, some bulbs in the dash, etc. I didn’t even realize I could possibly have that low oil light - but am hoping I do speaking that I know I have an oil leak due to what we are thinking is poor PVC system. I will be replacing it. I’m also curious if the light doesn’t come on because of an oil sensor? I’m new to all of this and trying my best to understand.

Lastly, would evap purge valve throw a 3-1-5 code?
Also throwing 2-3-2 code.

I’m trying to get my check light off to pass DEQ. Changing oxygen sensors but have that evap code that I’ve read could throw on the check light as well.
Thanks!

User avatar
npexcept
Posts: 55
Joined: 18 November 2023
Year and Model: XC90 I D5 (275) 2003
Location: Bonn, Germany
Has thanked: 9 times
Been thanked: 23 times

Post by npexcept »

Brklynpdx wrote: 03 Feb 2024, 22:37 Curious about a couple of things - I have a 95 850 I’ve been slowly working on. Just learned I have heated side mirror and rear defrost that’s not working. From what I’ve researched that’s relay M? The side mirror/rear defrost switch on my dash doesn’t even turn on. Fuses are good. Would the relay fix the issue with the switch, or would I need a new switch itself? Or both?
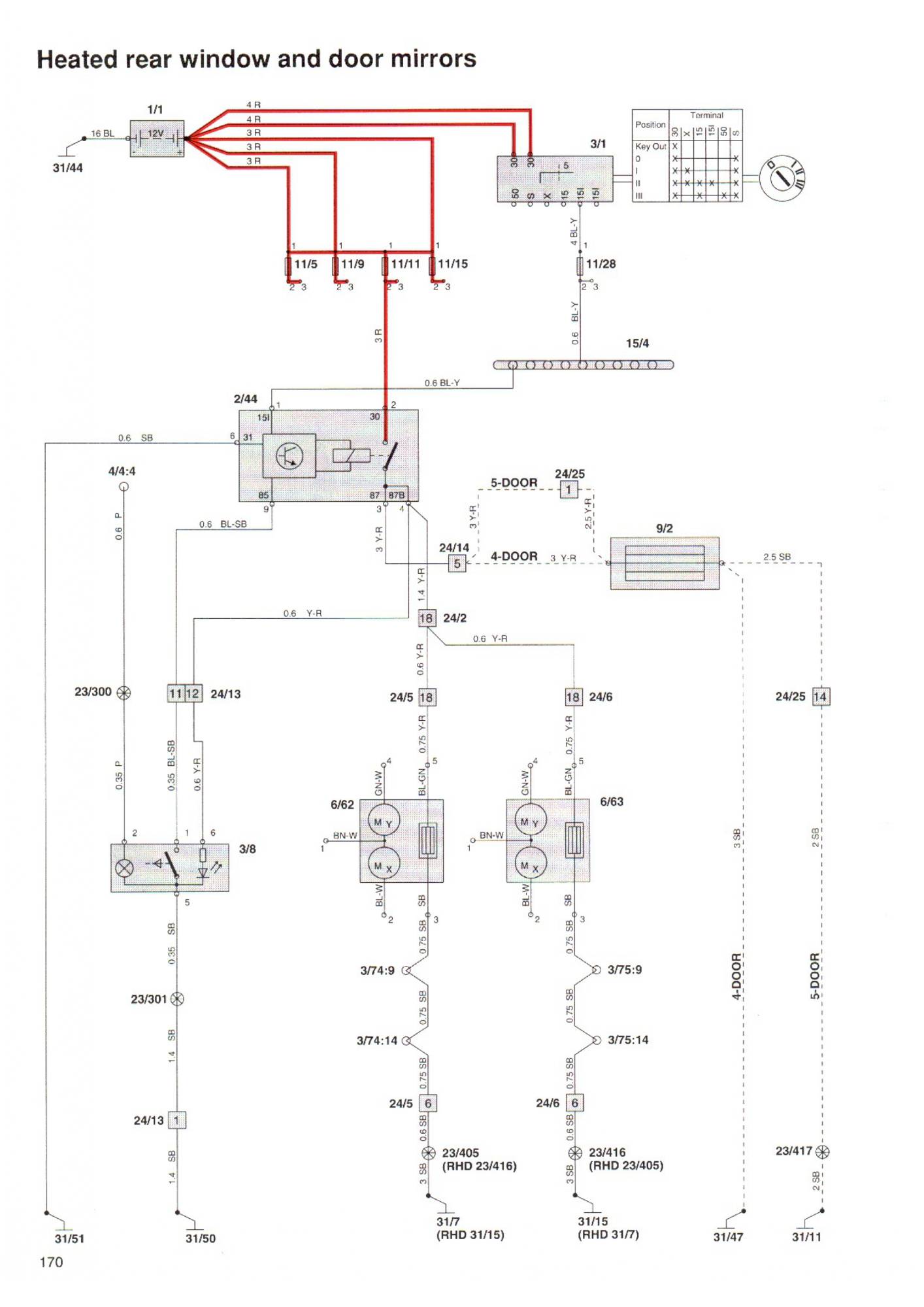
This picture is taken from a 850 1995 manual, page 170.
I've linked the full manual for 850 1994-1997 models in this thread: viewtopic.php?t=103961&start=20
850-1995-P170_page-0001.jpg
850-1995-P170_page-0001.jpg (160.07 KiB) Viewed 127 times
Brklynpdx wrote: 03 Feb 2024, 22:37 Lastly, would evap purge valve throw a 3-1-5 code?
Also throwing 2-3-2 code.
What engine do you have? Is your car auto or manual?
Following pictures are for the B5234FS engine, but I guess they are all the same
From what I understand, these two are not related.
2-3-2.png
2-3-2.png (86.44 KiB) Viewed 127 times
3-1-5.png
3-1-5.png (95.69 KiB) Viewed 127 times
Just because you're trash, doesn't mean you can't do great things.
It's called garbage can, not garbage can not.

User avatar
misha
Posts: 5379
Joined: 7 December 2008
Year and Model: '97 850 2.5 20v
Location: Serbia
Has thanked: 152 times
Been thanked: 402 times

Post by misha »

Management and sensors are not the same.
O2 sensors can be titania vs.zirconia...depending on engine management...M4.3 vs.LH 3.2 Jetronic on early 20v cars('92-'95).
Early 20v cars usually have LH 3.2 Jetronic with separate engine and ignition ecu(s).
'97 850 2.5 20v / fully equipped / Motronic 4.4 from the factory / upgraded with S,V,C,XC70 instrument cluster / polar white wagon
History of Volvos in the family:
'71 144 S
'73 144 De Luxe
'78 244 DL
'78 244 DL
'79 244 GLE
'85 340 GLS

Post Reply
  • Similar Topics
    Replies
    Views
    Last post